Warehouses are dynamic environments that have evolved into automated facilities designed to process, store, and ship products to customers around the world. These facilities play a key role in the logistics and supply chain networks for large-scale businesses. To meet the growing demands for speed and accuracy of today’s shipping expectations, significant advancements have been made to improve security, inventory management, storage optimization, climate control, and people management in warehouses. Figure 1 provides an overview of the basic processes that occur within a warehouse and points out some of the areas robotics are used to streamline product movement through the warehouse and enhance operational efficiency.

Figure 1: Warehouse product movement workflow [1]
A lot of technology has been developed over the last several decades to optimize logistics and advance the operations within a warehouse. One of the largest challenges warehouses face is how to lift and transport heavy materials. Before the 1950s, this was primarily done through the use of carts on fixed rail systems or vehicles operated by humans. While these solutions helped to solve the transport problem, they introduced new issues around maintenance and fixed infrastructure as well as safety and training for employees and operators. In the 1950s, automated guided vehicles (AGVs) were introduced to warehouses. These vehicles were able to transport materials without the need for an operator, but still required the installation of a mechanism to guide the vehicles along a specified path. Initially, the guide was a set of wires that induced a magnetic field that would propel a cart along its path. This quickly evolved to utilize magnetic tape, optical strips, and eventually laser guidance. These systems are still in use today and provide a reliable mechanism to transport goods around a warehouse; however, they don't have the adaptability and intelligence needed for modern warehouse operations [4].
While AGVs were evolving, so was the field of robotics, specifically autonomous mobile robots (AMRs). AMRs are a class of robots that have the ability to sense their surroundings and intelligently navigate a dynamic environment to accomplish a task [6]. The first set of AMRs were developed by William Grey Walter in the 1940s and 1950s. He developed two robots named Elmer and Elsie for use in neurophysiology research. These robots were equipped with light and touch sensors, and eventually included the ability to sense sound and move around. Between the 1950s and 1990s, AMRs continued to evolve, but were primarily used in research and academia. The HelpMate was the first AMR that was commercially available. This robot was released in the 1990s and featured Sonar, infrared, and vision systems. The HelpMate was used to transport materials around medical facilities [3]. Now, companies like Amazon Robotics (formerly Kiva Systems) and inVia are developing advanced robotics to facilitate dynamic operations within a warehouse while reducing safety incidents and increasing productivity.

Figure 2: AMRs transporting shelves in a warehouse [2]
In this roadmap, we will attempt to address and characterize a technology aimed at reducing warehouse complexity in three key areas – storage optimization, product movement, and people management.
There are several different types of robots that are currently in use or being developed for warehouses today. Each type of robot has a specific function or a few specific functions within a warehouse. Table 1 provides an overview of the primary robots in use today.
| Type | Use Case | High Level Technologies |
|---|---|---|
| Robotic Arms | Loading or picking up boxes | * End-of-arm tools * Vacuum grippers * Joint actuators * Computer vision * Cameras * Sensors * Controller * Power systems |
| Packaging Robots | Packing and sealing boxes | * Boxing robotics * Labeling mechanics |
| Verification Robots | Scanning products and/or packages | * 3D scanners * Barcode/QR scanners |
| Autonomous Mobile Robots | * Lift and transport goods to humans * Optimize storage patterns |
* LiDAR * Sensors * Digital Twins * Machine Learning * Optimization algorithms * Communications systems * Motor * Battery systems |
Autonomous mobile robots and their use within warehouse systems will be the primary focus for our roadmap. These devices combine several advanced technologies to transport goods without the assistance of humans or guides. They help to reduce safety incidents, increase picking rates, and increase fulfillment rates within warehouses. Throughout the rest of this roadmap, we will do a comprehensive review of AMRs and their enabling technologies.
The DSM allocation of autonomous mobile robots and its tree are shown below. The company-wide initiative of warehouse automation is supported by the order management system, the inventory management system, and warehouse robots. Warehouse robots can be classified into autonomous mobile robots, robotic arms, packaging robots, and verification robots. We focus on the autonomous mobile robot for this roadmap, which is enabled by level 4 technologies in light blue, such as 3D mapping, digital twins, and route optimation algorithms. The DSM shows coupling between technologies; for example, the development of the lifter module is dependent on the performance of sensors, the controller, and the battery system.


Figure 3: DSM Allocation and tree of Autonomous Mobile Robots
(Level 4 colors indicate corresponding level 3 technology)
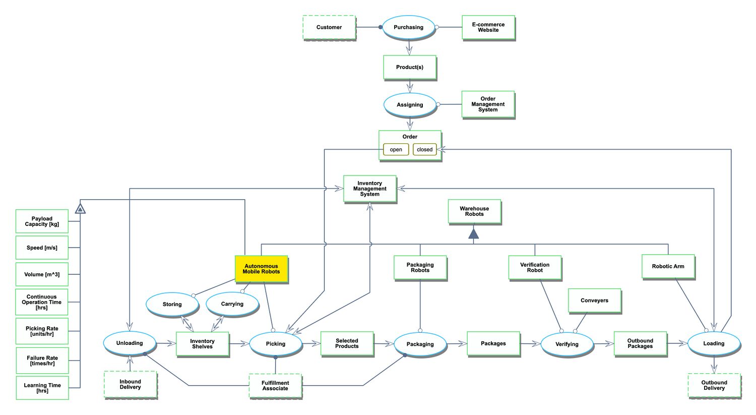
We present the OPM for warehouse automation and the role of autonomous mobile robots (our main interest for our level 3 roadmap, shown in yellow). In preparation for warehouse operations, inbound delivery to the warehouse is unloaded and stored in inventory shelves that are carried by AMRs. When a customer purchases a product on the e-commerce website, the order management system assigns an order to the warehouse, which initiates the picking and packaging processes: AMRs carry themselves to the fulfillment associate who picks the purchased products, packaging robots assist the fulfillment associate in packaging, packages are transported on conveyor belts as they are verified (scanned) by verification robots, and finally the outbound packages are loaded onto trucks by robotic arms and shipped out as outbound delivery. Throughout the process, the inventory management system tracks the inventory in the warehouse at the unloading, picking, and loading stages.

Figure 4: OPM for Warehouse Automation
Below are key FOMs for autonomous mobile robots. Payload capacity, speed, and picking rate are FOMs that contribute to the efficiency of warehouse automation. Continuous operation time and failure rate determine the robustness of AMRs. Volume of AMR can also be a competitive metric as AMRs operate in warehouses that are limited in space. Learning time indicates the time it takes to train the AMR in a digital twin before deploying them into the physical warehouse.
| Figure of Merit (FOM) | Unit | Description | Trend |
|---|---|---|---|
| Payload Capacity | [kg] | Total weight the AMR can carry (including items and shelves) | Increasing |
| Speed | [m/s] | Average speed of the AMR while carrying shelves inside the warehouse | Increasing |
| Volume | [m^3] | Volume of AMR (width x length x height) | Decreasing |
| Continuous Operation Time | [hrs] | Total time the AMR can operate in one full charge | Increasing |
| Picking Rate | [units / hr] | Number of units picked and delivered to fulfillment associate per hour | Increasing |
| Failure Rate | [times/ hr] | Number of times the AMR fails per hour | Decreasing |
| Learning Time | [hrs] | Total time it takes to train the AMR to operate in a warehouse | Undetermined |
Following is the trend of payload capacity for AMRs by various manufacturers developed since 2006, where we can see a steady improvement in performance.

Figure 5: Trend of Payload Capacity
The following table contains the strategic drivers for our company, and how this roadmap aligns with our targets:
| Strategic Drivers | Alignment Target |
|---|---|
| To develop an AMR that will optimize payload capacity and picking rate for increased productivity. |
The 3AMR roadmap is aligned to this strategic driver. Increase payload capacity by 15% and picking rate by 10% per hour through improved AMR design while maintaining safety standards and guidelines. This directly enhances fulfillment speed and supports high-demand periods without the need for increased manpower. |
| To develop AMR software that enhances real-time inventory movement and visibility. |
The 3AMR roadmap is aligned to this strategic driver. Achieve real-time, dynamic inventory movement with <1-second response time for task assignments. Enable synchronized task visibility across all AMRs, accessible remotely and on-site for warehouse management, with secure permissions. |
| To improve optimization and route planning algorithms resulting in enhanced operational efficiency and lower task completion times. |
The 3AMR roadmap is aligned to this strategic driver. Implement adaptive route optimization models to reduce navigation times by 20%. This includes enhancing navigational accuracy and obstacle avoidance for more efficient warehouse flow. |
| To accelerate training and deployment time by investing in complementary digital twin technology. |
The 3AMR roadmap is aligned to this strategic driver. Deploy digital twin technology to train AMRs to understand the layout and potential obstacles in a warehouse in a virtual environment prior to physical deployment. This will enable a reduction in training time by 25%, rapid scaling of AMRs, and efficient adaptation to warehouse layout changes. |
This technology roadmap encompasses the design and software enhancements required to improve AMR efficiency in a warehouse. Without training and optimization algorithms, AMRs would not be autonomous. Similarly, any design that enables a robot to transport goods around a warehouse is in scope.
The images and table below show examples of AMRs available on the market today along with representative data points for key figures of merit that AMRs are evaluated upon.

Figure 6: Commercially available AMRs
Table 4: Current Competition in AMRs
| Company | Robot | Date Released | Load Capacity (kg) | Volume (m^3) | Load Capacity / Volume (kg/m^3) | Weight (kg) | Load Capacity / Weight | Speed (m/s) | Battery Life (hr) | Battery Charge Time (hr) |
|---|---|---|---|---|---|---|---|---|---|---|
| Kiva/Amazon Robotics | DU 1000 | 2006 | 450 | 0.14 | 3,333 | 110 | 4.09 | 1.39 | * | * |
| Kiva/Amazon Robotics | The Hercules | 2017 | 567 | 0.09 | 6,631 | 340 | 1.67 | * | * | * |
| Kiva/Amazon Robotics | The Pegasus | 2018 | 560 | 0.09 | 6,550 | 60 | 9.33 | * | * | * |
| Kiva/Amazon Robotics | Titan | 2023 | 1,134 | * | * | * | * | * | * | * |
| Kiva/Amazon Robotics | Atlas | 2014 | 340 | * | * | * | * | * | * | * |
| Zebra Robotics | Fetch 100 Flex | 2020 | 75 | 0.48 | 154 | 91 | 0.83 | 1.74 | 9 | 3 |
| Zebra Robotics | Fetch 100 Connect | 2023 | 57 | 0.15 | 375 | 74 | 0.77 | 1.50 | 9 | 3 |
| Zebra Robotics | Fetch100 Shelf | 2021 | 78 | 0.48 | 161 | 91 | 0.86 | 1.75 | 9 | 3 |
| Rockwell Automation | Otto 100 | 2015 | 150 | 0.13 | 1,173 | 93 | 1.61 | 2.00 | 6 | 0.3 |
| Rockwell Automation | Otto 600 | 2022 | 600 | 0.24 | 2,551 | 290 | 2.07 | 1.40 | * | 0.5 |
| Rockwell Automation | Otto 1200 | 2023 | 1,200 | 0.39 | 3,053 | 4,200 | 0.29 | 1.50 | * | 0.5 |
| Rockwell Automation | Otto 1500 | 2015 | 1,900 | 0.82 | 2,305 | 820 | 2.32 | 2.00 | 10 | 1 |
| GreyOrange | Ranger Uplift | 2024 | 1,000 | 0.41 | 2,426 | 300 | 8.09 | 2 | * | * |
| Konica Minolta | MiR100 | 2015 | 100 | 0.18 | 553 | 65 | 1.54 | 1.50 | 10 | 3 |
| Konica Minolta | MiR200 | 2017 | 200 | 0.18 | 1,107 | 65 | 3.08 | 1.50 | 10 | 3 |
| Konica Minolta | MiR500 | 2018 | 500 | 0.40 | 1,258 | 230 | 2.17 | 2.00 | 8 | 1 |
| Konica Minolta | MiR250 | 2020 | 250 | 0.14 | 1,796 | 94 | 2.66 | 2.00 | 20 | 1 |
| Scallog | Boby | 2021 | 600 | 0.29 | 2,051 | 150 | 4.00 | 1.50 | 14 | 2.5 |
*This data is not publically available and is most likely a trade secret.
We have plotted the tradespace of battery life and load capacity below. The utopia point is top right. We observe the Pareto Front in the gray-dotted line, where we see an inverse relationship between battery life and load capacity. We also note that aside from those on the Pareto Front, most models are cluttered around 5-10 hours of battery life and less than 500kg of load capacity. Because AMRs operate in a warehouse where the charging stations are readily available, 10 hours might suffice; future emphasis may be on increasing load capacity or vehicle speed.
Error creating thumbnail: File missing (as of Oct 2025)
Figure 7: Tradespace of battery life and load capacity
Based on our company strategic drivers and competition, we formulated a morphological matrix of key design decisions. Perception is how the AMR recognizes surrounding obstacles. Load interface is how items are carried; many AMR applications in the warehouse use shelves. Management of the AMR fleet can be centralized or decentralized. Communication can be wi-fi or Bluetooth. Although many route optimization algorithms are widely used, we choose the most common three algorithms. Battery size and charging power affect the continuous operation time and charging time of the AMR.
| Design Decisions | Option 1 | Option 2 | Option 3 |
|---|---|---|---|
| Perception | LiDAR | Radar | Camera |
| Load interface | Lifting shelves | Carrying bins | Towing cart |
| Fleet management system | Centralized | Decentralized | |
| Communication system | Wi-fi | Bluetooth | |
| Route optimization system | A* algorithm | D* Lite algorithm | Dijkstra’s algorithm |
| Battery size [kWh] | 2 | 4 | 8 |
| Charging power [kW] | 4 | 6 | 8 |
To understand the sensitivity of FOMs to the decisions made in the morphological matrix, we derived technical models for two key FOMs: picking rate and continuous operation time.
1. Picking rate of AMR
The picking rate of AMR represents its effectiveness in warehouse automation and is defined by (1.1). Using additional definitions provided by (1.2) to (1.5), the equation for the picking rate can be derived as described in (1.6). Here, we assume that all AMRs start their trip from the storage area and travel to the fulfillment associate, and that they return to the storage area once the picking is complete. The partial derivatives of the picking rate with respect to each variable can be calculated as shown in (1.7) to (1.13). A list of variables used in equations is also provided below.
Error creating thumbnail: File missing (as of Oct 2025)

To visualize the sensitivity of the picking rate on key variables, the partial derivatives were normalized and their results were plotted on a tornado chart. Because operation data is not publicly available, we assumed the following values: continuous operation time Top = 9 [hrs], charging time Tchg= 1 [hr], distance of each trip di = 500 [m], plan time tplan = 10 [s], wait time twait = 30 [s], associate's item collection time tassoc = 5 [s], number of items picked N = 45 [units], and average speed Vi = 1.5 [m/s]. We see that increasing average speed and decreasing distance traveled by AMR has the most impact on improving the picking rate. Improving continuous operation time and reducing charging speed are also effective strategies.
Figure 8: Normalized derivatives for picking rate
2. Continuous operation time
Continuous operation time is the total time the AMR can operate in one single charge and affects the picking rate, as mentioned above. Using the definition provided by (2.1) and some additional descriptions (2.2) to (2.4), we derive the equation for continuous operation time as shown in (2.5). Partial derivatives are calculated in (2.6) to (2.11), accompanied by a list of variables.

Error creating thumbnail: File missing (as of Oct 2025)
Similarly, the partial derivatives are normalized and plotted on a tornado chart. Sensitivity is calculated here based on Kiva/Amazon Robotics "The Pegasus" whose weight M = 60 [kg] and max load capacity m = 560 [kg]. The results show that increasing battery capacity, battery efficiency, and motor efficiency improves continuous operation time. We also note that although suggested from the tornado chart, we will not decrease payload or average speed as they negatively impact the efficiency of the overall warehouse automation.

Figure 9: Normalized derivatives for continuous operation time
The figure below presents the financial model for AMR sales and associated revenue streams over the 20-year timeline. The model outlines the Product Development Program Non-Recurring Costs (PDP NRC) incurred in the first two years, which represent one-time costs for research, design, and engineering to establish the production line and additional components. The Manufacturing Recurring Costs (MFG RC) includes the material costs and labor costs required for production.
The model projects total revenue over time as production and sales ramp up in Year 3-6 and maintain a stable but steady growth for the remaining years. Production is expected to increase incrementally, supported by investments in development and operations. The PDP NRC is concentrated in the development phase (Year 1), while the MFG RC continues as a recurring cost throughout the product lifecycle. The graph also includes the Cumulative Discounted Cash Flow (DCF), which aggregates yearly discounted cash flows to track overall financial viability. We can observe that the cumulative DCF trends positively at Year 6 when revenues exceed costs, contributing to a strong overall net present value (NPV).

Figure 10: Financial model
The table below contains the details behind the financial model shown above. We based our revenue off of the sales of the AMR, software licenses, servicing fees, one-time staff training fee, and one-time installation fees. We modeled our AMR price at $50,000 and assumed our small-medium business customers would purchase 200 for their warehouses as an entry point. We assumed our production costs would have a 15% margin until year 2, with a 30% margin in the following years as we develop a better understanding of our processes through learning. With our growth rate, we expect Year 6 to be our break-even point with our DCF equal to $11.84 million. In our 20-year model, our Net Present Value is $260 million.
Table 6: Financial model

Table 7: Model Assumptions
Error creating thumbnail: File missing (as of Oct 2025)
The R&D projects below were selected because of their alignment to company strategic drivers as well as key figures of merit. While not all projects have been prioritized for investment, all projects provide value and are aligned with the targets set forth in previous sections of this roadmap. The primary objective described throughout the roadmap is to improve efficiency in the warehouse. Each selected project will play a role in achieving this objective. The market and competition will be closely monitored and projects will be reprioritized accordingly.
| R&D Project | Technology Area & TRL | Description | Benefits | Challenges | Investment Decision |
|---|---|---|---|---|---|
| Optimal Path Planning Technology | Optimization Algorithms (TRL 5) | Improve the optimal path planning algorithm used to route AMRs. | * Reduces time to travel from storage area to fulfillment associate | * Computational cost of dynamic optimization in a continuously changing warehouse | Yes This project will reduce the travel time of AMRs and improve the picking rate. |
| Virtual Training using Digital Twins | Digital Twin Technology (TRL 4) | Utilize digital twin technology to train AMRs prior to physical deployment. | * Enables study of benefits/obstacles in AMR deployment without interfering operations | * Cost and time in developing virtual environments | Yes This project will help deploy AMRs without interference to current operations. |
| Motor Improvement | Electric Motor Technology (TRL 8) | Develop compact, powerful, efficient motors. | * Compact AMRs * More payload * Increase range of AMR |
* Already mature technology; needs breakthrough for additional improvement | No Motors will be procured from suppliers who focus on motor technology. |
| Swarm Robotics for Cooperative Tasks | Collaborative Robotics & Task Execution Algorithms (TRL 4) | Develop and deploy an algorithm that enables multiple AMR units to collaborate on executing a task. For example, two AMR units can work together to lift and move heavy objects around the warehouse. | * Easy to scale with more AMR units * Allows focus to shift from developing large units to small units * Increases carrying capacity without changing AMR physical design |
* Requires strong and reliable communication mechanism between AMR units * Requires standard hardware and software across AMR units * Needs a more advanced collision avoidance system |
Yes This project will reduce the need to develop AMRs with larger carrying capacity and allow for the development of smaller, more cost effective units. |
| Autonomous Energy Management | Artificial Intelligence & Robotics (TRL 4) | Autonomous charging management for energy and task optimization. | * Reduces overall energy consumption * Extended battery life * Reduces human error and interaction |
* Requires an existing dataset for energy management and task scheduling * Dynamic environment and ad-hoc task addition increases the complexity of the algorithm |
Yes Developing an autonomous energy management system would allow for optimal charging and further reduce the need for human input. |
| Multi-Sensor Integration | Robotics (TRL 5) | Improve object detection and identification capabilities through the integration and utilization of many types of sensors in the AMR. | * Improves situational awareness * Improves safety and operation of AMRs * Enables the ability for more advanced operations than navigation |
* Data integration between sensors * High computation costs * Implementation would increase the size and weight of the AMR unit |
No The current situational awareness of the AMR meets the needs of the application in warehouses. |
| Edge Computing for Real-Time Processing | IoT (TRL 6) | Implement edge computing capabilities in AMRs for real time data processing and decision making. | * Reduces time between data collection and decision making * Reduces reliance on cloud servers * Allows for easy integration of more AMR units |
* Increases cost of AMR unit * Requires synchronization mechanisms between AMRs and cloud * Increases vulnerabilities to cyber attacks |
Not right now The current processing speeds are sufficient for the current application; however, if costs of cloud computing increase, this project will be reprioritized. |
The following are a representative set of patents and papers that have contributed to the overall development of AMRs:
1. Patient #US 7,402,018 B2 – Inventory System with Mobile Drive Unit and Inventory Holder
2. Patient #US 7,873,469 B2– System and Method for Maneuvering a Mobile Drive Unit
3. Patent #US 8,280,547 B2 – Method and System for Transporting Inventory Items
4. Martins, V. F., Silva, F. J. G., & Monteiro, F. (2021). A Digital Twin Approach for the Improvement of an Autonomous Mobile Robot's (AMR) Operating Environment: A Case Study. Retrieved October 29, 2024, from https://www.researchgate.net/publication/356528334
5. Nilsson, N. J. (1984). Shakey the robot. AI Center, SRI International. Retrieved November 1, 2024, from https://www.cs.sfu.ca/~vaughan/teaching/415/papers/shakey.pdf
Patent: Inventory System with Mobile Drive Unit and Inventory Holder
Patent #: US 7,402,018 B2
Date of Patent: Jul. 22, 2008
Patent Owner: Amazon Technologies Inc (formerly Kiva Systems, Inc.)
CPC Classification:
- International Classification: B62B II/00
- US Classification: 414/331.06.211/95. 28.047.35
Details: Patent US 7,402,018 B2 describes a system for transporting inventory that includes an inventory holder and a mobile drive unit. It is designed for environments like warehouses and manufacturing facilities. The system operates by using the mobile drive unit to autonomously dock with the inventory holder and transport it to specified locations within a workspace. The patent shows figures explaining the system configuration and includes process flow diagrams and descriptions to explain how the system operates once it wirelessly receives orders which trigger a series of commands.
Relevancy: This system is relevant because of its ability to streamline operations in automated environments, reduce labor costs, improve warehouse efficiency, and adapt to dynamic inventory demands, which addresses many limitations of traditional, rigid automated inventory systems that are not scalable. The system can also be operated with minimal human effort.
Patent: System and Method for Maneuvering a Mobile Drive Unit
Patent #: US 7,873,469 B2
Date of Patent: Jan. 18, 2011
Patent Owner: Amazon Technologies Inc (formerly Kiva Systems, Inc.)
CPC Classification:
- International Classification: G01C 21/32
- US Classification: 701/209; 701/202; 340/988, 995.19
Details: Patent US 7,873,469 B2 describes a procedure for navigation of a mobile drive unit. There are several workflows outlined in the patent - how to generate and reserve a route once a task has been received, how to proceed on the route reserving small segments at a time, and how to reroute if a segment is already reserved by another unit. It includes a series of procedural diagrams that outline each step in the routing and maneuvering process. Additionally, there is a series of illustrations demonstrating the layout of a warehouse and various hypothetical routes and situations.
Relevancy: Effectively navigating a space is critical to the function of AMRs in a warehouse. This patent describes a procedure that allows AMRs to navigate through a warehouse on an optimized path without running into other AMRs. This helps increase picking rates and decrease failures.
Patent: Method and System for Transporting Inventory Items
Patent #: US 8,280,547 B2
Date of Patent: Oct. 2, 2012
Patent Owner: Amazon Technologies Inc (formerly Kiva Systems, Inc.)
CPC Classification:
- International Classification: G06F 7700
- US Classification: 700/214
Details: Patent US 8,280,547 B2 describes a method and system designed to autonomously navigate to transport inventory with the mobile drive unit. The drive unit can move to a specific point with the inventory holder either attached or supported. It determines the inventory holder’s location and checks if it deviates beyond a set tolerance from the desired point. If the deviation is too large, the mobile drive unit moves to a new position, docks with the inventory holder, and then returns to the intended location.
Relevancy: This patent is relevant as it addresses the system’s ability to ensure precise positioning and movement of inventory within a warehouse or fulfillment center, which is crucial for efficient operations. By automatically correcting deviations in the inventory holder’s location, the system maintains organized flow and minimizes human intervention, thereby increasing the accuracy, speed, and reliability of inventory management in automated environments.
Paper: Shakey the Robot
Author(s): N J Nilsson
Organization: Artificial Intelligence Center
Details: This paper is a compilation of excerpts from Stanford Research Institute that describe the development and abilities of a mobile robot named Shakey (the second Shakey system) between 1966 and 1972. The excerpts cover Shakey’s key components (hardware and software), “world model” (a model that represented Shakey's surroundings), low-level actions, intermediate-level actions, STRIPS (the Stanford Research Insititute Problem Solver which enabled Shakey to generate plans to accomplish tasks), vision routines, ability to extract patterns from previous plans and apply learnings to new plans, as well as Shakey’s limitations. Experiments near the end of the paper further describe Shakey’s ability to navigate and handle obstacles as well as perform simple tasks.
Relevancy: This paper has played a major role in the evolution and development of autonomous robots. It laid the ground work autonomous navigation and reasoning in robots. This paper has been cited approximately 1,273 times according to google scholar and continues to be a reference point for researchers and scientists in robotics and artificial intelligence today.
Citation: Nilsson, N. J. (1984). Shakey the robot. AI Center, SRI International. Retrieved November 1, 2024, from https://www.cs.sfu.ca/~vaughan/teaching/415/papers/shakey.pdf
Paper: A Digital Twin Approach for the Improvement of an Autonomous Mobile Robots (AMR’s) Operating Environment—A Case Study
Author(s): P Staczek, J Pizon, W Danilczuk, and A Gola
Organization: Lublin University of Technology
Details: This paper provides various examples of the use of digital twins of AMRs and their operating environments in production and logistics. It also introduces a case study of a digital twin that is used to determine the effectiveness of implementing a new AMR to the shop floor and to adjust AMR settings and shop floor configurations to achieve smooth operation.
Relevancy: A digital twin is especially useful in a logistics environment where physical testing can suspend or interfere with operations. Its ability to recreate the environment allows simultaneous, repeated tests on various AMR designs, such as optimization of the navigation and localization algorithms. The digital twin can also assist the warehouse operator in simulating the effect of introducing or updating AMRs on operations, for example, predicting the picking rate of an AMR.
Citation: Stączek, P., Pizoń, J., Danilczuk, W., & Gola, A. (2021). A digital twin approach for the improvement of an autonomous mobile robot's (AMR) operating environment—a case study. Sensors, 21(23), 7830. https://doi.org/10.3390/s21237830
By 2036, our objective is to develop an autonomous mobile robot that can be rapidly trained and deployed to transform warehouse operations and enhance efficiency. We aim to increase picking rate and streamline warehouse workflows by improving path planning capabilities by 2027. By 2030, we will deploy an autonomous energy management technology to minimize battery degradation, ensuring longer operational life and enhanced reliability. We plan on investing in digital twin technologies to to expedite robot training processes, reducing deployment time and enhancing performance accuracy by 2033. Finally, we plan to develop advanced swarm robotics algorithms that allow robots to cooperate with each other to accomplish a task increasing the load capacity for a warehouse by 10%. Through this roadmap, we are committed to revolutionizing warehouse logistics with cutting-edge robotics and technology innovation.

Figure 11: AMR technology strategy swoosh chart
[1] Azadeh, K., de Koster, R., & Roy, D. (n.d.). Material flow in a typical automated warehouse [Figure 1]. In Robotized and Automated Warehouse Systems: Review and Recent Developments. Retrieved from https://ssrn.com/abstract=2977779:contentReference[oaicite:0]{index=0}.
[2] Conveyco. (n.d.). Autonomous mobile robots (AMRs) [Image]. Retrieved October 9, 2024, from https://www.conveyco.com/technology/autonomous-mobile-robots-amrs/
[3] Goodwin, D. (2020, September 9). The evolution of autonomous mobile robots. Control. Retrieved October 9, 2024, from https://control.com/technical-articles/the-evolution-of-autonomous-mobile-robots/
[4] inVia Robotics. (n.d.). Autonomous warehouse robots: A brief history. Retrieved October 9, 2024, from https://inviarobotics.com/blog/autonomous-warehouse-robots-brief-history/
[5] Nilsson, N. J. (1984). Shakey the robot. AI Center, SRI International. Retrieved November 1, 2024, from https://www.cs.sfu.ca/~vaughan/teaching/415/papers/shakey.pdf
[6] Raj, R., & Kos, A. (2022). A comprehensive study of mobile robot: History, developments, applications, and future research perspectives. Applied Sciences, 12(14), 6951. https://doi.org/10.3390/app12146951
Figure 5 and 7:
[1] AllAboutLean.com. (n.d.). *The Amazon robotics family: Kiva, Pegasus, Xanthus, and more...* All About Lean. https://www.allaboutlean.com/amazon-robotics-family/
[2] Amazon. (n.d.). *The story behind Amazon's next generation robot*. About Amazon. https://www.aboutamazon.com/news/operations/the-story-behind-amazons-next-generation-robot
[3] Amazon. (n.d.). *Amazon robotics unveils Titan, new fulfillment center robot*. About Amazon. https://www.aboutamazon.com/news/operations/amazon-robotics-unveils-titan-new-fulfillment-center-robot
[4] Zebra Technologies. (n.d.). *Fetch100 Flex*. [Brochure]. Zebra Technologies. https://www.zebra.com
[5] Zebra Technologies. (n.d.). *Robotics automation brochure portfolio*. [Brochure]. Zebra Technologies. https://www.zebra.com
[6] OTTO Motors. (n.d.). *OTTO 100 autonomous mobile robot*. Rockwell Automation. https://ottomotors.com
[7] OTTO Motors. (n.d.). *OTTO 600 autonomous mobile robot*. Rockwell Automation. https://ottomotors.com
[8] OTTO Motors. (n.d.). *OTTO 1200 autonomous mobile robot*. Rockwell Automation. https://ottomotors.com
[9] OTTO Motors. (n.d.). *OTTO 1500 autonomous mobile robot*. Rockwell Automation. https://ottomotors.com
[10] GreyOrange. (n.d.). *Intralogistics (IL) AMR*. https://www.greyorange.com
[11] Hartfiel Automation. (n.d.). *MiR100 mobile robot*. https://shop.hartfiel.com/products/MiR100%20Mobile%20Robot
[12] Hartfiel Automation. (n.d.). *MiR200 mobile robot*. https://shop.hartfiel.com/products/MiR200%20Mobile%20Robot
[13] Hartfiel Automation. (n.d.). *MiR500 mobile robot*. https://shop.hartfiel.com/products/MiR500%20Mobile%20Robot
[14] Hartfiel Automation. (n.d.). *MiR1000 pallet lifter*. https://shop.hartfiel.com/products/MiR1000%20Pallet%20Lifter
[15] Mobile Industrial Robots. (n.d.). *MiR250*. https://mobile-industrial-robots.com/products/robots/mir250
[16] Mobile Industrial Robots. (n.d.). *MiR1200 pallet jack*. https://mobile-industrial-robots.com/products/robots/mir1200-pallet-jack
[17] Scallog. (n.d.). *Logistics robot for autonomous product movement*. https://www.scallog.com
Figure 6:
[1] 2006 Kiva DU 1000 - Robots Guide. Robots Guide. Retrieved from https://robotsguide.com/robots/kiva.
[2] 2015 Rockwell Automation Otto 100 - OTTO Motors. OTTO Motors. Retrieved from https://ottomotors.com/100.
[3] 2017 Konica Minolta MiR200 - Konica Minolta. Retrieved from https://www.konicaminolta.com.au/products/discontinued-products/mir200.
[4] 2020 Zebra Robotics Fletch 100 Flex - Zebra Technologies. Retrieved from https://www.zebra.com/us/en/products/autonomous-mobile-robots/fetch100-flex-series.html.
[5] 2021 Scallog Baby Scallog. Retrieved from http://www.scallog.com/en/.
[6] 2023 Kiva/Amazon Robotics Titan - About Amazon. Retrieved from https://www.aboutamazon.com/news/operations/amazon-unveils-titan-fulfillment-center-robot