Carbon capture, utilization and storage (CCUS) or carbon capture and storage (CCS) is the name given to the family of carbon removal technologies being developed to limit the negative climatic effects of greenhouse gas emissions. Today, over 35 Gt/year of carbon dioxide (CO2) are emitted from energy generation and industrial processes. The Intergovernmental Panel on Climate Change (IPCC) suggests that between 2 and 20 Gt/year of CO2 must be removed from the atmosphere to minimize climate change.
CCUS consists of three distinct processes: Carbon capture, carbon transport, and carbon storage (or sequestration). Carbon capture is the chemical process of extracting a high purity CO2 stream from a mixed gas stream. Carbon capture techniques span a variety of liquid solvents, solid adsorbent, membranes, solid-looping, and inherent CO2 capture. Carbon capture can be applied to industrial processes such as natural gas processing, flue gas from coal or gas power plants, methane reformers, oxy-fuel, or cement plants to prevent CO2 venting to the atmosphere, as well as negative emission applications such as direct air capture (DAC) and direct ocean capture (DOC).
Direct air capture (DAC) is a negative emission technology for the direct removal of CO2 already in the Earth’s atmosphere. Figure 1 (Source 7) displays sources of carbon dioxide with their associated cost of abatement. It is apparent that certain CO2 sources are difficult to abate with point source capture methods; so an indirect and distributed CO2 capture method like DAC is used to offset the hard-to-abate emissions.
Error creating thumbnail: File missing (as of Oct 2025)
DAC describes an array of chemical reactions or absorption processes that separate CO2 from the air from the atmosphere. The process consists of three steps that are depicted in a high-level by Figure 2 (Source 6). First, the air is fan-forced into a sorbent. Then, the CO2 reacts with the sorbent. Lastly, the CO2 is detached from the sorbent by adding thermal or electric energy.
Broadly, there two groups of DAC technology. On the one hand there are high-temperature, liquid sorbent processes, on the other hand, there are low-temperature, solid sorbent processes. Regardless of the technology used, the processes must be measured against the same dimensions. Suggested dimensions are cost, capture efficiency, water demand, energy demand and land demand.

The DSM was created in the context of Carbon Capture, including DEC (Direct Emission Capture), DOC (Direct Ocean Capture), and DAC (Direct Air Capture). As the DSM shows sparse connections among the level-3 technologies, the technology will focus on DAC. The level-4 and level-5 technologies related to DAC are included in the DSM. At level-5, we see some interconnection between the liquid-solvent system and the solid-sorbent system. The tree highlights the key relationships in the DSM from level-1 CCUS to several level-5 technologies.


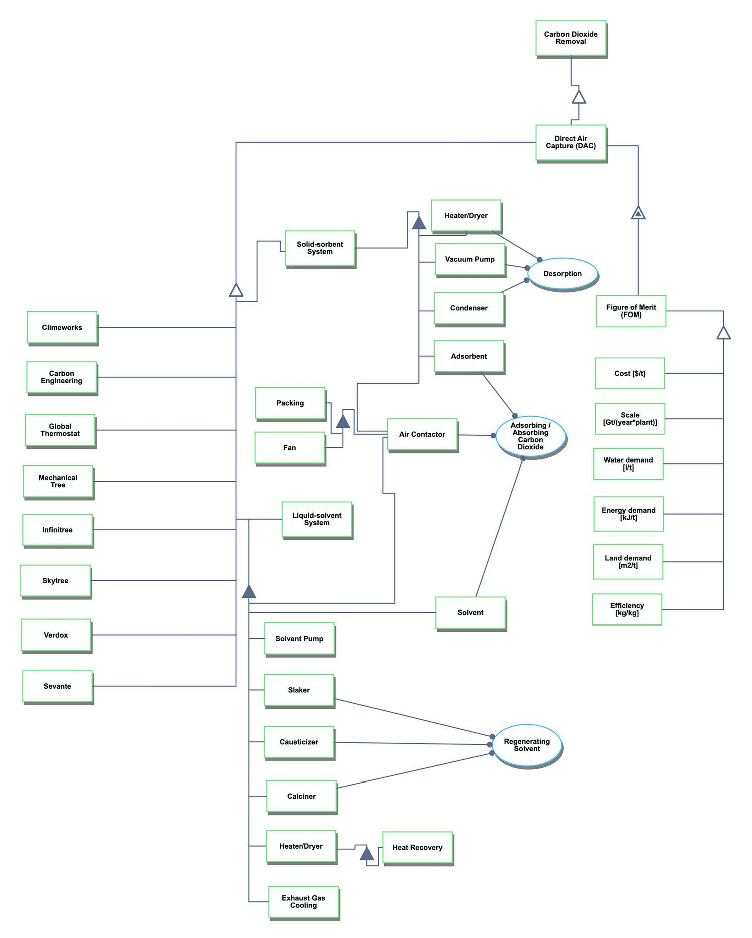
We provide an Object-Process-Diagram (OPD) of the DAC roadmap in the figure below. This OPD captures the main object of the roadmap (DAC technology), its main competitors, its decomposition into subsystems, its characterization by Figures of Merit (FOMs) as well as the main processes performed by the system.


The table below shows a list of FOMs that are appropriate for the assessment of DAC technologies.

CCUS markets vary geographically with a variety of emission trading schemes (ETS) (e.g., Australia), carbon taxes (e.g., European Union), and tax credits (e.g., US). In the US, the Inflation Reduction Act (IRA) provides a 45Q tax credit of $180/t for CO2 captured and stored using DAC. Currently, the levelized costs of capture (LCOC) for DAC nominally range between $200-$600/t. For DAC to be economic over the long term, consensus is that costs have to be reduced to $100/t or less on a gigaton scale by 2050.
DAC is only just now emerging as an industry (rather than a scientific pursuit) thanks to the financial incentives of the IRA. With an industry only just starting to expand and scale plants from capacities of thousands of t/year to millions of t/year, today’s high LCOC is forecast to reduce over time with economies of scale. Rystad Energy have forecast LCOC for different CO2 sources; predicting a long-term LCOC of $160/t by 2035. The near exponential decline in LCOC is expected to be achieved through economies of scale of current technologies; a step change in LCOC will require further technical breakthroughs in DAC technologies. This is depicted by the Figure below. (Source 9)

Table 1 illustrates our organization's strategic drivers and their respective alignment with the DAC roadmap.

The diagrams are notional but resemble different ways of how to illustrate the gap between the competitors and our organizations performance in a quantitative way.
Figure 1 below illustrates the FOM tradeoffs of our and the competitors technology.

Figure 2 below illustrates the carbon capture efficiency of our technology versus competitors.
Error creating thumbnail: File missing (as of Oct 2025)
Figure 3 below illustrates different technology and R&D strategies and the resulting technology position expressed with FOMs.

The technical model consists of a qualitative trade space model, investigating the solution and design trade space, and a quantitative FOM model.
Figure 1 below illustrates the trade space of DAC technology. On the left, there are the different design/decision variables, that is in this case, components, materials, or energy sources. On the right, there are the different options available for each decision variable. This morphological model should be able to depict every feasible technology solution. However, not every combination of variables ultimately results in a feasible technology solution.

Figure 2 illustrates a liquid-solvent system in the tradespace.

Figure 3 below illustrates a solid-solvent system in the tradespace.

The technical model can be used to illustrate the impact of design choices and technological progress on the FOMs.
In this case, a technical model was developed that describes a functional relation between components and the aggregated system performance. For this, existing literature delivered base values of energy consumption and carbon dioxide removal on a component level. Technological progress or design changes resulting from R&D activity are represented as increases in component efficiency. By this, the individual impact can be assessed and as such, the associated R&D project.
The following figure showcases the underlying equations of the quantitative model.

The figure below shows the liquid-solvent DAC system as a combination of the trade space model. Within, the different components with base case energy consumptions and carbon dioxide emissions are depicted both for natural gas and coal as an energy source. (Source 10)

The following figure shows the same contents for solid-sorbent system. Unfortunately, only carbon dioxide emission base level values were apparent in the literature.(Source 10)

The model was implemented in Excel with the theoretical values of generic components. The screenshot below shows the implementation.

Example of how to use the technical model:
A R&D project proposal promises a reduced energy requirement from the heater /dryer component by 20% of a liquid-solvent DAC system. In the technical model, the component efficiency of the heater/dryer is changed from 1 (generic) to 0.8 (improved component) The new system level energy requirement is calculated and compared to the generic/base level performance level.
The system energy requirement with generic component is 8.0005 GJ/t CO2 removed out of the atmosphere. Increasing the heater/dryer efficiency by the promised 20% yields a system energy requirement of 7.2505 GJ/t CO2 removed. That is a ceteris paribus reduction in system energy requirement of 9.4%. In terms of CO2 emission, the component efficiency increase yields a reduction from 0.7537 Mt/year (natural Gas) respective 1.0125 Mt/year (coal) to 0.6297 Mt/year (natural gas) respective 0.9295 Mt/year (coal).
With this quantitative technical model further analysis is possible. One prominent example that is commonly used here is a sensitivity analysis of the impact.
For the purpose of the financial modelling, a delta-NPV was calculated for an exemplary R&D project with stochastic technological improvement. For this purpose, the technical model, described above, delivered the changes from R&D activity in operating cost based on energy consumption. Assumptions of the model are depicted in the Screenshot below.

The following figure shows exemplary periods of the underlying business case.

Besides modelling the business case, the internal project risk and flexibility was modelled with a decision tree. This decision tree and important parameters are depicted by the figure below.

To account for market risk, but also internal risk, a Monte Carlo Simulation with stochastic calculation parameters was performed. The stochastic parameters as well as modelling results are depicted in the figures below.


Finally, for the selected R&D project, an expected delta-NPV of $934.649 was calculated.
Figure 1 below illustrates an overview of potential R&D projects for the DAC roadmap.

The primary objective of the DAC roadmap is to develop DAC technology that can operate on a significant scale. Thus far, extensive energy consumption and limited scalability hinder DAC from being a viable solution. With improved processes, materials and plant designs, DAC could contribute towards a net or near zero carbon dioxide emission future. For IHI, DAC enables the vision of a society that achieves growth without depending on fossil fuels.

Category: