The e-Bike (2EBK) roadmap is a level 2 roadmap focusing on specific micromobility solutions (e.g., shared electric scooters, e-bikes). It is situated under the level 1 micromobility system market, representing the broader urban mobility market. Below e-Bikes exists the level 3 roadmaps that target the subsystems within these solutions (e.g., powertrain, connectivity, structural), and level 4 roadmaps delve into individual components (e.g., battery cells, sensors, motors).
Electric bicycles (e-bikes) are a key component of the micromobility revolution, offering electric-assisted cycling at speeds typically below 25 km/h (15 mph). These vehicles represent a significant advancement in urban transportation, providing a flexible and sustainable solution for short to medium-distance travel in city environments. The history of e-bikes traces back to the late 19th century, with early patents for electrically powered bicycles emerging in the 1890s. However, the modern e-bike era truly began in 1989 when Michael Kutter developed the Velocity Commuter, one of the first bikes with pedal-assist technology.
Two iconic e-bikes that represented significant milestones in the development of e-bikes are the Yamaha PAS (1993)- widely considered the first commercially successful e-bike, introducing the revolutionary pedal-assist motor system and the RadRover by Rad Power Bikes (2015)- an iconic model that helped popularize affordable e-bikes for everyday use, making the technology more accessible to consumers.
Significant technological developments around e-bikes are illustrated in the table below.
| Era | Year | Key Development | Enabling Technology |
|---|---|---|---|
| Early Bicyle | 1817 | First "Draisine" | Human-powered mechanical propulsionAcceleration |
| Mechanical Era | 1860s | Chain-drive bicycle | Metal fabrication, gear systems |
| Electric Patents | 1895 | First e-bike patent (Bolton) | DC motor, lead-acid batteries |
| Early Production | 1930s-1980s | Limited commercial attempts | Crude motor/battery systems |
| Modern Foundation | 1989-1993 | Yamaha Power Assist System | Power control systems, sensors |
| Mass Market | 1990s-2000s | Practical e-bikes emerge | Li-ion batteries, efficient motors |
| Smart Integration | 2010-2020 | Connected e-bikes | Mobile apps, IoT, cloud computing |
| Next Generation | 2020+ | Advanced e-mobility | AI/ML, advanced batteries, lightweight materials |

E-bikes integrate electric propulsion with traditional bicycle mechanics to create an efficient hybrid transportation solution. The core technology combines electric motors providing pedal assistance up to 25 km/h with advanced battery and control systems. Key subsystems include:
Today, an entire operating model and system is designed around not only e-bike manufacturers but also the broader micromobility system.

E-bikes are at the forefront of smart mobility solutions, interfacing with user data and contextual information to enhance the riding experience. The industry is also exploring autonomous features and improved integration with smart city infrastructure. As urban planners focus on sustainable transportation, e-bikes are becoming central to city development strategies, from revitalizing historic city centers to shaping innovative urban projects. Their role in reducing traffic congestion, lowering emissions, and promoting active lifestyles positions e-bikes as a crucial element in the future of experiential urban mobility.
This roadmap examines the technological development pathway for these subsystems, focusing on near-term improvements and longer-term innovations that will define next-generation e-bikes. Critical areas include battery technology advancement, motor efficiency, weight reduction, and smart system integration.
E-bikes can be broken down into the following technologies and inter-dependencies. E-bikes fall into the general category of electric vehicles. Some components have many more interdependencies than others (e.g. the battery), showing that improvements to some key components can have bigger improvements on the overall e-bike.
1EV - Electric Vehicle
2EBK - Electric Bike
3FRM - Frame
4BRK - Brakes
4WHL - Wheels
4FRK - Forks
3PS - Power System
4BAT - Battery
4CP - Charging Port
3EC - Electric Components
4DSP - Display
4LIT - Lighting
4CTL - Controller
4SNS - Sensors
4SFT - Software/Firmware
3DM - Drive Module
4PDL - Pedals
4CHN - Chain
4GR - Gears
4PAS - Pedal Assist System
4TRL - Throttle
4MOT - Motor
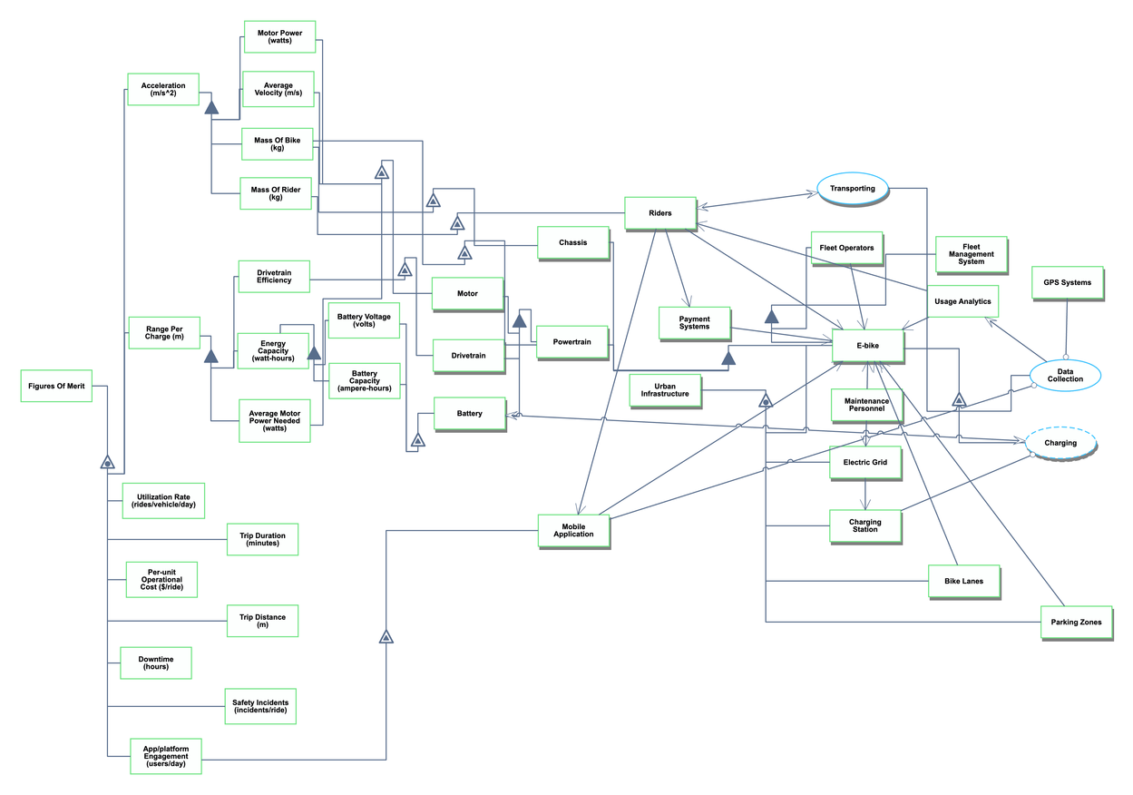
Below, we provide an object-process diagram (OPD) of the 2BKE roadmap. This diagram captures the main object of the roadmap, its decomposition into subsystems (powertrain, connectivity, structural, etc.), its characterization by Figures of Merit (FOMs), as well as the main processes and actors involved.


This table outlines the key metrics for evaluating the performance and effectiveness of micromobility systems.
| Figure of Merit (FOM) | Unit | Description |
|---|---|---|
| Acceleration | m/s^2 | The acceleration that the vehicle is capable of. |
| Range per charge | m | The distance that the vehicle is able to travel on a single charge. |
| Pedal Assistance | watts | Measures how much the e-bike is assisting when pedaling. |
| Utilization Rate | rides/vehicle/day | Indicates how frequently a vehicle is used on average in a shared system. |
| Trip Duration | minutes | Represents the average time taken for a typical trip by users. |
| Trip Distance | meters | Measures the average distance covered during a single trip. |
| Per-Unit Operational Cost | $/ride | Calculates the cost associated with maintaining and operating the vehicle for each ride. |
| Downtime | hours | Represents the amount of time a vehicle is unavailable for use, typically due to maintenance or charging. |
The table below provides the high-level strategic drivers and alignment for the 1MMS and 2EBK technology roadmap. There are additional detailed drivers that provide more context for the FOM targets with a multi-horizon lens.
| Number | Strategic Driver | Alignment |
|---|---|---|
| 1 | Urban Mobility and Smart City Integration: Increasing congestion and the need for flexible last-mile solutions highlight e-bikes as a compact, efficient option. | E-bikes allow users to bypass traffic, reduce parking needs, and improve the flow of urban transport, meeting the demand for quick, point-to-point solutions in crowded city centers. This creates a data-driven mobility solution that supports safer, sustainable urban living. |
| 2 | Advancements in Technology and Manufacturing: Support the battery, motor systems, and electronic controls for more optimal and efficient electric transportation systems | Advances in battery technology, motor efficiency, and lightweight materials enable extended range, improved speed, and reduced recharging times, making e-bikes a more attractive, competitive choice for daily commutes and recreational use. |
| 3 | Environmental Sustainability Impact: As cities strive to meet emissions targets and reduce pollution, e-bikes present an environmentally friendly alternative to short car trips. | Sustainable urban transit with electric-powered bicycles that significantly lower CO₂ emissions. |
By focusing on these strategic drivers and capability milestones, the e-bike industry can continue to innovate and expand its market presence over the next decade, addressing key challenges in urban mobility, sustainability, and technological integration.
The following is a detailed list of FOM targets by time horizon relative to the broader technology roadmap that connects to the strategic drivers. The planned roadmap would take a phased horizon approach with separate swimlanes for various technical, system integration, and connectivity drivers.
| Time Horizon | FOM Targets |
|---|---|
| Near-term |
|
| Mid-term |
|
| Long-term |
|
The figure below is a representation of the roadmap that is currently being built:

To effectively position our e-bike offering within the micromobility market, analyzing the value provided to customers against the cost incurred by producers is essential. Below is a conceptual representation of this relationship, highlighting our position relative to key competitors:
| Brand | “Company” | Rad Power | Trek | Specialized | Giant |
|---|---|---|---|---|---|
| Best Seller | “Model X” | RadRover 6 | Allant+ 9.9S | Turbo Vado 5.0 | FastRoad E+ EX Pro |
| Bike Weight (kg) | Targets TBD | 32.2 | 23.4 | 25.4 | 18.6 |
| Charge Time (hrs) | Targets TBD | 6 | 4.5 | 4 | 5 |
| Range (km) | Targets TBD | 72-88 | 120-180 | 145 | 120-180 |
| Battery Capacity (Wh) | Targets TBD | 672 | 625 | 710 | 500 |
| Price Range | Targets TBD | $1,000-2,000 | $2,500-12,000 | $3,000-$14,000 | $2,000-10,000 |
| Value to Customer | Targets TBD | Medium | High | High | Medium |
| Cost to Producer | Targets TBD | Low | High | High | Medium |
We aim to occupy a unique position by delivering high customer value through innovative features and affordability while keeping production costs manageable. This strategy aims to attract a broad user base seeking cost-effective and efficient urban transportation solutions.
The e-bike market shows clear segmentation across price points and value propositions, with distinct tradeoffs between technical performance, features, support, and price. Key insights from the value comparison:
Market Segmentation:
Value Propositions:
Price-Value Relationship:

The size of each bubble represents relative market presence, showing that established brands like Giant maintain large market share despite mid-range positioning. While premium brands score highest overall, each segment offers distinct value propositions matching different customer needs and preferences. The market clearly differentiates between brands optimizing for performance, price, or innovation.

Below is a morphological matrix for leading e-bike manufacturers: Trek, Specialized, Giant, and Rad Power Bikes. This matrix outlines the different design choices each company makes across various components. A myriad of different component decisions must be considered when designing an e-bike. We chose the top four of the most important decision areas in the matrix below. For each, we listed three possible solution types under each component.

We also provide two a mathematical breakdown of two governing equations for the e-bike space: acceleration and range.


Patent Analysis The search for relevant patents was initially conducted using keywords such as “ebike” and “electronic bicycle” using the US Patent and Trademark Office Patent Public Search tool, as well as Google Scholar and Google Patent. This revealed hundreds of records, many of which were related to the growth of technology and, more so on the growth of the space in recent years. To better focus on more relevant technologies, the search focused on more recent updates in the technology, especially targeting component updates, such as electronic integrations, connectivity, and battery. This revealed a smaller subset of patents with more direct ties to recent designs.
Patent: "Electrical Bicycle [1]"
Patent #: US552271
Date of Patent: December 31, 1895
Patent Owner: Ogden Bolton Jr.
Details: The patent filed by Ogden Bolton Jr. represents the first documented invention of an electric bicycle. It introduced the concept of a hub motor, integrated into the rear wheel, which directly powered the bicycle using a lead-acid battery. The motor's speed was controlled via a rheostat mounted on the handlebars, enabling user-adjustable propulsion. This design emphasized simplicity, with no gears or manual propulsion options.
Key Takeaways:

Patent: "Electrical Bicycle [2]"
Patent #: US596272
Date of Patent: December 28, 1897
Patent Owner: Hosea W. Libbey
Details: Hosea W. Libbey’s patent refined the e-bike concept introduced by Bolton by adding features aimed at enhancing stability and operational efficiency. This design featured a dual-motor system integrated into the rear wheel, powered by two primary batteries. Riders could switch between batteries or use both simultaneously, depending on the terrain. Additionally, Libbey's duplex tread design improved balance and reduced the risk of tipping over.
Key Takeaways:
Error creating thumbnail: File missing (as of Oct 2025)
Patent: "Electric Bicycle and Methods [3]"
Patent #: US6296072
Date of Patent: October 2, 2001
Patent Owner: James R. Turner
Details: This patent by James R. Turner revolutionized e-bikes with an electric assist motor integrated into the bottom bracket. It introduced gears to improve motor efficiency, extending battery life. The design emphasized compatibility with existing bicycle equipment and featured a modular motor system with integrated clutch and gear reduction mechanisms.
Key Takeaways:

Patent: "System and Method for Bicycle Sharing and Rental [4]"
Patent #: US6296072
Date of Patent: October 8, 2015
Patent Owner: Ansgar Varick Strother, Keith Ballew Porter
Details: Introduces an innovative approach to secure, efficient bicycle-sharing systems. The invention focuses on rack-based docking systems, user authentication, and centralized management to address challenges like theft, misuse, and operational inefficiency in urban environments. Key features include a rack design that prevents unauthorized use, bicycles equipped with controllable locking mechanisms, and real-time monitoring to optimize fleet distribution.
Key Takeaways:

Digging further into the e-bike space, data came from 'Stastisa' and 'Markets and Markets' provided an overall view of the space and market sizing. The initial market size valuation 2024 is valued at $48.7B and is expected to reach $71.5B by 2030, growing at a CAGR of 6.6%. This indicates that the global demand for e-bikes has increased rapidly, especially during COVID-19, as users saw them as a low-cost, eco-friendly solution for commuting. Government bodies worldwide have also supported initiatives for bicycle infrastructure, such as integrated lanes in urban environments.
Error creating thumbnail: File missing(as of Oct 2025)
For publications, it was valuable to dive deep into the core of micromobility and the drivers behind more short-term transport. For example, the trip distance metrics and feasibility analysis of computed distributions of trip distances for bike, taxi, and FHV car-sharing datasets should be reviewed. It was valuable to understand some key needs and areas of competition necessary for future improvements in the roadmap.

The e-bike industry projects robust growth from $50 million in 2024 to $91.2 million by 2028, following a CAGR that moderates from 22% to 12% as the market matures. This growth trajectory, while showing natural market evolution, remains significantly higher than traditional manufacturing industries, reflecting strong sustained demand for e-bikes and related technologies. The pattern accounts for increasing market penetration, growing consumer acceptance of e-bikes as primary transportation solutions, and expanding applications across both consumer and commercial sectors.

The e-bike industry maintains a strategic R&D intensity of 6% of revenue, with investment growing from $3 million in 2024 to $5.47 million in 2028, significantly exceeding traditional bicycle industry rates. This elevated R&D commitment reflects the technology-intensive nature of e-bikes and the constant need for innovation in a competitive market while balancing technological leadership with financial sustainability. The consistent 6% R&D intensity throughout the period demonstrates a long-term commitment to innovation and product development, ensuring continuous improvement in key performance areas while supporting new feature development and manufacturing optimization.

The R&D budget is strategically distributed across six key technology areas, with the largest allocations directed to battery technology (25%) and motor systems (20%), reflecting their critical importance in market competitiveness. The remaining budget is balanced across control systems, frame and materials development, and manufacturing process improvements (15% each), with 10% dedicated to software and IoT integration, creating a comprehensive innovation strategy. This allocation acknowledges battery and motor technology as primary differentiators while maintaining strategic investment in manufacturing efficiency, structural innovations, and digital capabilities, positioning manufacturers for sustainable competitive advantage in an evolving market.

The target is to develop next-generation electric bicycles that revolutionize urban mobility through progressive technological advancement and seamless integration with smart city infrastructure. Achieving autonomous e-bike capabilities requires advances in underlying technologies like battery efficiency, lightweight materials, smart connectivity, and AI-driven systems. The roadmap spans from near-term goals of achieving 50 km range and implementing basic smart features, through mid-term objectives of enhancing efficiency and adopting sustainable practices, to long-term aims of full smart city integration and autonomy. In the next 1-2 years, there will be a focus on affordability and fundamental improvements, including lightweight frames and fast charging. The subsequent 3-5 years will see the development of self-balancing technology, AI-driven maintenance, and significant increases in motor efficiency, alongside a strong push for sustainability with highly recyclable components. The 6-10 year vision culminates in the implementation of solid-state batteries, extended battery life spans, and autonomous navigation systems fully integrated with smart city infrastructure. This progression will enable data-driven mobility that bypasses traffic, reduces parking needs, and improves urban flow, making e-bikes more attractive for daily use while significantly lowering CO2 emissions. The strategy aims to transform urban transit, offering a sustainable, efficient, and technologically advanced alternative that seamlessly integrates with the smart cities of the future.
