The unique identifier for this roadmap is:
This indicates that we are dealing with a “level 3” roadmap at the subsystem level, where "level 1" would indicate a market level roadmap (airline industry), “level 2” would indicate a product level roadmap (aircraft) and “level 4” would indicate an individual technology roadmap (propulsion subsystem components). We are considering this roadmap of propulsion architectures as "level 3" because it is being developed specifically for commercial aircraft applications (only one relevant "level 2" roadmap).
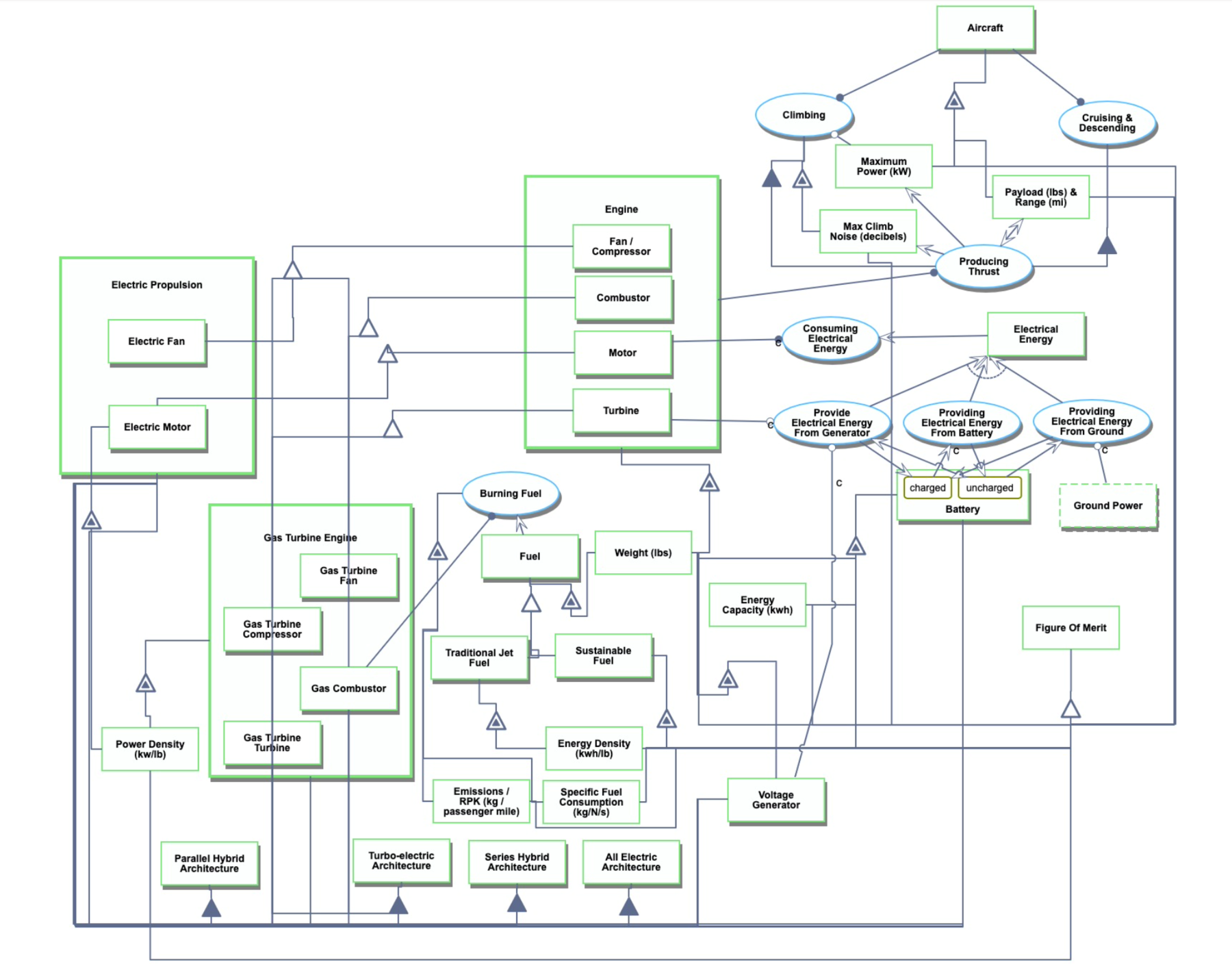
Modern aircraft burn hydrocarbon fuels to create thrust, but electric power from renewable sources is an opportunity to reduce operating cost & emissions. Electric propulsion requires extremely dense (by weight) energy storage and motor power, which is not yet sufficient for commercial aircraft travel. To utilize electric power in the meantime, hybrid architectures utilize electric motors either alongside gas turbine engines (Parallel Hybrid), or to apply the power of a gas turbine engine to create thrust (Turbo & Series).


To summarize the 4 key electric propulsion architecture options:

Reference existing roadmaps: [2SEA] [2SPA] ] [2EVL ] [3ESB]




TBD - To be developed
TBD
TBD
TBD
TBD
TBD
(1) https://ntrs.nasa.gov/api/citations/20180004252/downloads/20180004252.pdf