The Electric Heat Pumps (EHP) roadmap is a level 2 roadmap at the product level, which is part of the level 1 roadmap for Electrification (1ELE). Levels 3 and 4 roadmaps would be subsystem and component roadmaps for Electric Heat Pumps (EHP).
An electric heat pump spatially transfers heat from a low-temperature source to a high-temperature application. This process is based on the thermodynamics of the vapor compression refrigeration cycle, where the heat pump operates in a closed loop with a refrigerant fluid circulating within. In the "evaporator," the refrigerant fluid undergoes a phase change from liquid to vapor at a constant pressure, absorbing heat in the process. Following this, the "compressor" elevates both the pressure and temperature of the refrigerant, preparing it for the "condenser." Here, the refrigerant rejects the absorbed heat and transforms it back from a vapor to a liquid. Finally, an "expansion device" reduces the refrigerant's pressure and temperature back to the levels suitable for the "evaporator", completing the cycle and allowing it to commence anew.
Heat pumps have versatile applications, spanning various power scales and temperature lifts. These range from residential and commercial to industrial settings. The current dominant technology is fossil-fuel-burning boilers which are not sustainable environmentally and not strategic from an energy security perspective. This roadmap will focus on domestic heat pumps for designed residential applications in cold climates.

The provided figure displays a forecast for the global heat pump market, focusing on both revenue and unit shipments from 2020 to 2030. It indicates a steady growth trend in both metrics over the given period. The revenue, represented by the blue bars, shows an increase from approximately $77.41 billion in 2020 to a projected $190.79 billion in 2030. Similarly, unit shipments, indicated by the orange line, are expected to rise from 6.7 million units in 2020 to 17.4 million units in 2030.
The Compound Annual Growth Rate (CAGR) for unit shipments from 2021 to 2030 is estimated at 9.1%, while the revenue CAGR for the same period is slightly lower at 8.5%. This suggests that while more units are being shipped each year, the average revenue per unit may be decreasing, potentially due to advancements in technology, increased market competition, or other factors leading to price reductions.
The consistent growth trajectory in the heat pump market could be attributed to various factors such as the global push for energy-efficient heating solutions, the rise in environmental awareness, and government incentives for green energy technologies. The data implies a robust market outlook for heat pumps, highlighting the sector's potential for innovation and expansion in the coming decade.

The Design Structure Matrix (DSM) presented below is a strategic tool that showcases the interdependencies among various technologies and capabilities required for the development of a high-efficiency heat pump system. It highlights key capabilities such as robust gas bearing design tools and key technologies, such as high-frequency variable frequency drives, demonstrating how each element is interconnected and essential for the overall performance and competitiveness of the system. This DSM enables us to understand and manage the complexities of our technology development processes, ensuring that we can prioritize and sequence tasks effectively to achieve our innovation objectives.

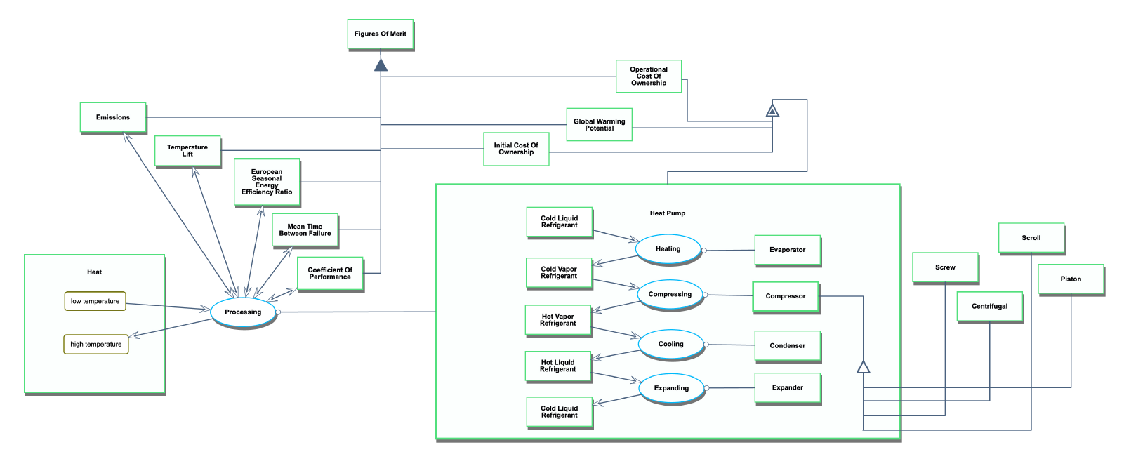
This Object-Process Diagram (OPD) presents a structured overview of a heat pump system, detailing the operational flow and interdependencies between the components and processes involved. At its core, the system's operational objective is clear: to transfer heat from a low-temperature source to a high-temperature sink, a fundamental characteristic of heat pump technology.
Starting with the heat source, we see a process of temperature transformation, indicating that heat is processed and moved from a lower temperature to a higher one. This process flows into the operational heart of the system, the heat pump, which is detailed with various subprocesses like heating, cooling, compression, and expansion. Each subprocess is associated with specific components of the heat pump, such as the evaporator, compressor, condenser, and expander, which are standard in thermodynamic cycles.
The diagram further elaborates on the types of heat pumps—scroll, centrifugal, and piston—suggesting the system's adaptability to different technologies based on efficiency and application needs. Moreover, the OPD captures performance metrics such as the coefficient of performance (COP) and European Seasonal Energy Efficiency Ratio (ESEER), which are critical for evaluating the system's effectiveness and aligning it with energy efficiency standards.



When evaluating heat pumps, various figures of merit (FOMs) are crucial for assessing their efficiency, performance, and overall suitability for specific applications. These figures of merit provide a standardized way to compare different heat pump models and technologies. In order to identify those FOMs, a stakeholder analysis is performed to identify the key stakeholders and their needs. The tables below highlight such an analysis.

Each FOM is discussed in details below:

The top left figure above illustrates the improvement trend of the Coefficient of Performance (COP) for electric heat pumps over a span of approximately three decades, from the early 1990s to 2020 (Heat Pump Test Center WPZ, NTB Buchs, Switzerland, www.wpz.ch). The COP is an important figure of merit that indicates the efficiency of a heat pump at specific temperature conditions — in this case, when the cold side (T_Cold) is at 0°C and the hot side (T_Hot) is at 35°C. The top right figure highlights the theoretical limit which indicates the maximum possible COP as dictated by the Carnot efficiency, which is a theoretical limit based on thermodynamic principles. It also shows the large available room for improvement.

The figure above is exposing the first step change from screw compressor driven heat pumps to scroll compressor driven heat pumps in the early nineties. Since then the technology was improving slowly, the next step change improvement requires a different compression technology. Centrifugal compressors are a strong contender to deliver such value.
Our company is a manufacturer of heat pumps that are primarily used in small residential settings. We utilize scroll compression technology, which is a recognized method in the heat pump industry, to offer products aimed at home climate control. Our focus is on creating units that fit unobtrusively into residential spaces while providing the necessary heating and cooling functions. We are dedicated to maintaining a balance between effective performance and environmental consciousness in the development and refinement of our heat pumps.

The table below highlights the alignment of the technology roadmap with the company's strategic drivers. It illustrates how the roadmap not only complements but is also in concordance with the company's core objectives. This alignment ensures that our technology initiatives are directly contributing to the company's overarching goals, thereby fostering a unified and strategic approach to innovation and growth within the organization.

In this section, we delve into the strategic placement of our company's products in the heating technology market. This analysis uses critical performance indicators and market trends to benchmark our offerings against those of our competitors. By evaluating factors such as ICO, efficiency metrics like COP and ESEER, environmental impact through annual emissions, and product reliability indicated by MTBF, we gain a comprehensive understanding of our competitive edge. The technologies listed range from various types of heat pumps — including Screw, Scroll, Rotary Vane, Reciprocating, and Vane — to traditional heating systems like gas-fired and oil-fired boilers, as well as electric heaters. The comparison illustrates significant variations in initial costs, with heat pumps generally being more expensive upfront than traditional boilers and electric heaters. However, the efficiency of heat pumps, as indicated by the COP and ESEER values, is significantly higher than that of gas-fired or oil-fired boilers and electric heaters.

This figure shows the trade-off between the COP and the ICO for various heating technologies. The COP at 100% load is plotted on the vertical axis, signifying the efficiency of each technology in converting energy to heat, while the horizontal axis represents the ICO, reflecting the initial investment required to purchase and install the technology. "Utopia," representing an ideal but unattainable state (currently) of highest efficiency at the lowest cost, and "Target," indicating the aspirational goal for our company that we aim towards.

The figures depict the formula for the Coefficient of Performance (COP) for heating in a heat pump system, highlighting the impact of various component efficiencies on the overall COP. The COP is a measure of the heat pump's efficiency, calculated as the ratio of heating provided to the energy consumed


The two pie charts provided illustrate key aspects of heat pump performance and costs, offering insights into where improvements could yield the most significant benefits.
The first chart, "Losses in a Heat Pump," indicates that 50% of heat pump losses come from compression. This is the largest segment, suggesting that the performance of the heat pump is highly sensitive to the efficiency of the compression process. Since losses in this area are substantial, enhancing compressor technology could lead to a more efficient heat pump with fewer losses, improving overall performance.
The second chart, "Cost Breakdown in a Heat Pump," shows that the compressor also accounts for the largest cost component at 35%. This further emphasizes the importance of the compressor, not only in terms of operational performance but also in the financial investment in heat pump technology.
Given that the compressor is both a primary source of energy loss and the most expensive component, it stands to reason that targeting technological advancements in compressor efficiency could provide dual benefits. By focusing development efforts on compression technology, manufacturers could potentially reduce both the operational costs by lowering energy losses, and the capital costs by creating more efficient and perhaps less expensive compressors.
Therefore, the data supports the conclusion that prioritizing improvements in compressor technology should be a strategic focus for optimizing heat pump systems, leading to better performance and cost-effectiveness.

Centrifugal technology is the preferred choice for industrial settings where high efficiency and reliability are paramount. The York® M TurboMaster, a large-scale industrial compressor, operates at a power level of 11,000 kW and a rotational speed of 3000 rpm, using oil-lubricated bearings, which are typical for large-scale machinery. On the other hand, the EPFL compressor represents an attempt for a scaled-down refrigerant centrifugal compressor, operating at a much lower power level of 1.7 kW but at a significantly higher rotational speed of 210,000 rpm. This increased rotational speed is a key factor in maintaining the efficiency of the compressor at a smaller scale. However, traditional bearing technology, such as oil-lubricated bearings used in large compressors, will not be suitable at these higher speeds. Therefore, the development of advanced bearing technologies becomes the enabling technology for the successful downscaling of centrifugal compressors. Innovations such as magnetic bearings or gas bearings might be required to handle the high rotational speeds without the limitations posed by conventional bearings. These advanced bearings could enable the miniaturization of centrifugal compressors, making them viable for residential applications where space constraints and noise levels are significant considerations.

The table below presents a comparison of different technological decisions for the heat pump system across various categories such as heat source, compression type, refrigerant used, heat exchange method, control system, installation location, and noise reduction technology.
For the heat source, the options are air, ground, or water, indicating the medium from which heat is drawn. In compression technology, which is crucial for the efficiency of the system, the choices are rotary, scroll, or centrifugal, with the latter being particularly innovative for small-scale applications. The refrigerants listed are R410A, CO2, and propane, each with its own environmental impact and efficiency profile. Heat exchange can be direct or indirect, affecting the transfer efficiency of heat.
Control systems can range from automated to smart, with smart controls likely offering better integration with Internet of Things (IoT) devices for optimized performance. The installation can be indoor, outdoor, or split, which could affect the system's practicality and suitability for different buildings. Lastly, noise reduction is considered, with options like advanced acoustic solutions and active noise cancellation to enhance user comfort.
The key innovation here is the small-scale centrifugal compression technology. Centrifugal compressors are known for their reliability and efficiency at large scales, such as in chillers for commercial buildings. However, adapting this technology for small-scale applications could represent a significant advancement, potentially offering improved efficiency over rotary and scroll compressors in residential or small commercial settings. Funding and exploring this technology could lead to more compact, efficient, and cost-effective heat pump solutions that are both energy-efficient and quieter, which would be particularly attractive in urban environments where space is limited and noise pollution is a concern. This innovation could also pave the way for new heat pump system designs that are more adaptable to different environments and energy sources.

In this section, we delve into quantitative analysis to evaluate the financial viability and potential returns of our technology. The financial model projects cash flows, considering the R&D projects (fixed cost), as well as the manufacturing costs (variable cost). We will use these projections to calculate key financial indicators such as Net Present Value (NPV), and payback periods for our technology.
The model is based on several assumptions summarized in the table below. The model assumes a high ramp up growth rate at first, which is expected in this industry, and that would continue for the first 6 years of production, after that, the demand and supply would saturate and will start growth by 8% annually. Moreover, we perform uncertainty analysis, changing two key inputs: demand and production cost.
The figure below shows the result of our analysis, each bar represents the present value of the cash flow at a given point in time, reflecting the profitability and viability of the investment under these specific conditions.



This dependency matrix delineates the intricate network of technologies and capabilities required for the development of an electric heat pump system. By examining the interrelations from the perspective of Technology Readiness Level (TRL), we gain insight into the maturity and associated risks of each element.

In the subsequent analysis, we take a multifaceted view of each technology and capability, assessing them against TRL, and a complexity metric. Additionally, we consider the sourcing strategy, determining whether components should be developed internally or sourced externally. This comprehensive approach allows us to develop a strategic sourcing plan that aligns with our organizational capabilities and market position, ensuring that we leverage our strengths while mitigating risks associated with external dependencies.

Building on the preceding assessments, we have architected a series of targeted projects and aggregated them into coherent programs. Each program is designed to advance specific areas of our heat pump system, from gas bearing design to high-speed motor development. This structuring enables us to allocate resources effectively, track progress methodically, and drive innovations in a focused manner, with clear timelines, cost estimates, and risk assessments for each project within the program.

Welch et al. (2013). Motor Cooling Applications (US 8,434,323 B2). U.S. Patent and Trademark Office. This patent is from Johnson Controls, a prominent figure in the HVAC market, specializing in heat pumps and chillers. The patent details a cooling method that utilizes refrigerant fluid to directly cool the compressor's rotor. This technique potentially enables the compressor to rotate at faster speeds, producing higher pressures. Consequently, this could lead to elevated temperatures for heat pump applications, as well as, allows for smaller compressors where thermal management is a key hurdle. The patent is expired, the concept can be adopted in future use.

Canino et al. (2023). Solar Integrated Chiller Method and System (US 11,761,688 B2). U.S. Patent and Trademark Office. Smardt Chillers, a leading innovator in the field of high-efficiency chillers and heat pumps, has patented an integration of PV solar panels with an air-cooled chiller system. The design harnesses solar panels to provide power to auxiliary and balance-of-plant components within a typical chiller or heat pump configuration. This design increases the overall efficiency of the heat pump. Furthermore, with an adequately dimensioned PV array, the system has the potential to operate autonomously, both grid-tied and off-grid. The patent is recently granted.

Geyer et al. (2016). Method for Controlling Harmonics and Resonances in an Inverter (US 9,385,585 B2). U.S. Patent and Trademark Office. This is a patent by ABB, a global market leader in machinery, controls, and power electronics. The patent presents a method to control and mitigate harmonic distortions in inverters of electrical systems. By determining voltage vector sequences, evaluating their effects on the system, and using optimal sequences, the invention aims to enhance inverter efficiency and reduce harmful resonances. By controlling harmonic distortions in inverters, this invention can significantly improve the overall efficiency of centrifugal heat pumps driven by variable speed compressors. The patent is due to expire in 3 years.

The bar chart below illustrates the trend in the volume of peer-reviewed publications that include the term "Heat Pump" in their title over a span of several decades, from 1963 to 2022. There is a clear and significant upward trajectory in the number of publications, which indicates a growing research interest and development in the field of heat pump technology.
Starting with a very modest number of publications in the 1960s and 1970s, there is a noticeable increase from the mid-1980s onward. This rise coincides with the growing awareness of energy efficiency and the potential of heat pumps as a sustainable heating and cooling solution. The most striking increase occurs in the 21st century, with a particularly steep climb from around 2005 onwards. This surge could be attributed to heightened global emphasis on renewable energy technologies and the need for more energy-efficient solutions in the face of climate change and the depletion of traditional fossil fuels. The increase in publication count also indicate that the scientific community sees heat pumps as a critical technology for the future of sustainable energy and is actively engaging in research to improve and innovate in this area.

The tree map below visualizes the contribution of various countries to the body of peer-reviewed publications with "Heat Pump" in the title. The size of each block represents the number of publications from that country, offering a clear representation of each country's contribution to this field of research.
From the tree map, it is evident that the People's Republic of China leads significantly, with the largest block, indicating the highest number of publications. This suggests a strong focus and possibly heavy investment in heat pump technology research in China. The United States follows, with a notably smaller but still substantial number of publications, indicating its active role in this research area.
European countries such as Germany, England, Italy, and France also show a strong presence in the field, indicative of Europe's commitment to energy efficiency and sustainable technology. Turkey's block is relatively large, which is somewhat surprising and suggests a notable focus on heat pump technology, potentially signaling an emerging interest or specialized research within the country.
Japan and South Korea, known for their technological advancements, have sizeable contributions, reflecting their ongoing efforts in energy-efficient technologies. Meanwhile, countries like India, Russia, and Iran have smaller but still noticeable blocks, pointing to a growing interest and developing research capacity in this sector.
Scandinavian countries like Sweden, Denmark, and Norway, despite smaller populations, have blocks that stand out, reflecting their long-standing commitment to sustainability and innovation in heating technologies.
The diversity of contributions across different continents and economies indicates that heat pump technology is a global concern and a focal point of research likely due to its relevance to energy policies, environmental concerns, and the transition to renewable energy sources.
Overall, the tree map underscores that while there is a concentration of research in certain countries, there is a widespread international interest in heat pump technologies, reflecting the global priority to address energy efficiency and climate change mitigation.

A list of highly cited peer-reviewed journal publication:
The technology strategy for the depicted roadmap is focused on achieving a groundbreaking Residential Oil-Free Centrifugal Heat Pump system by the year 2032. Our journey begins with the development of an optimized aerodynamic design in 2026, setting the foundation with enhanced efficiency and reduced noise. By 2027, we aim to integrate advanced gas bearing technology, a key enabling technology that ensures an extended lifespan for the heat pump. Progressing towards 2028, our focus will shift to incorporating in-house high-speed motor capabilities, which is expected to deliver superior performance and reliability.
The subsequent years will see us develop and test Mark-1 and Mark-2 demonstrators. These will be pivotal in demonstrating the viability and benefits of the innovations we are implementing. The culmination of our efforts will be realized in 2032 with the launch of the residential oil-free centrifugal heat pump, which promises to revolutionize the market with its exceptional efficiency and cost-effectiveness.
Throughout this period, our strategy also emphasizes the adoption of low-cost manufacturing technology, ensuring that our advanced heat pump system remains affordable and accessible to a broad consumer base. This balanced approach between high-tech advancements and cost management is fundamental to our commitment to sustainability and innovation.
