Team 19 is to present a "level 3” roadmap of Floating Offshore Wind Turbine Generators. The following code is the identifier.
Error creating thumbnail: File missing (as of Oct 2025)
Floating Offshore Wind Turbine Generators are a technology that generates electricity by converting wind energy using turbines mounted on floating structures, which are moored to the seabed and remain stable at sea or on lakes. This technology is a form of offshore wind power, and compared to fixed systems, Floating Offshore Wind Turbine Generators can be installed in deeper waters or in coastal areas with limited space.
As the global shift toward renewable energy accelerates, wind power plays a central role. As of 2022, global wind power capacity has reached 906 GW, but the vast majority of this is onshore wind power, with offshore wind accounting for only 7.1%. Offshore wind power is divided into two types: "fixed" and "floating." This roadmap focuses on the latter, which is still in its early stages of development.
Fixed wind power involves anchoring the turbine to the seabed, usually in shallow waters up to 50 meters deep, and is a relatively mature technology. In contrast, Floating Offshore Wind Turbine Generators, which are suited for deep-water areas or countries with limited coastal space such as Japan, the U.S. West Coast, and Norway, face fewer restrictions on installation locations. However, challenges remain in terms of stability at sea, transporting electricity to land, and reducing costs. Currently, floating systems are approximately twice as expensive as fixed systems, and large-scale commercialization is expected to take time. Nevertheless, as technology advances, the adoption of Floating Offshore Wind Turbine Generators is anticipated to increase significantly in the future.

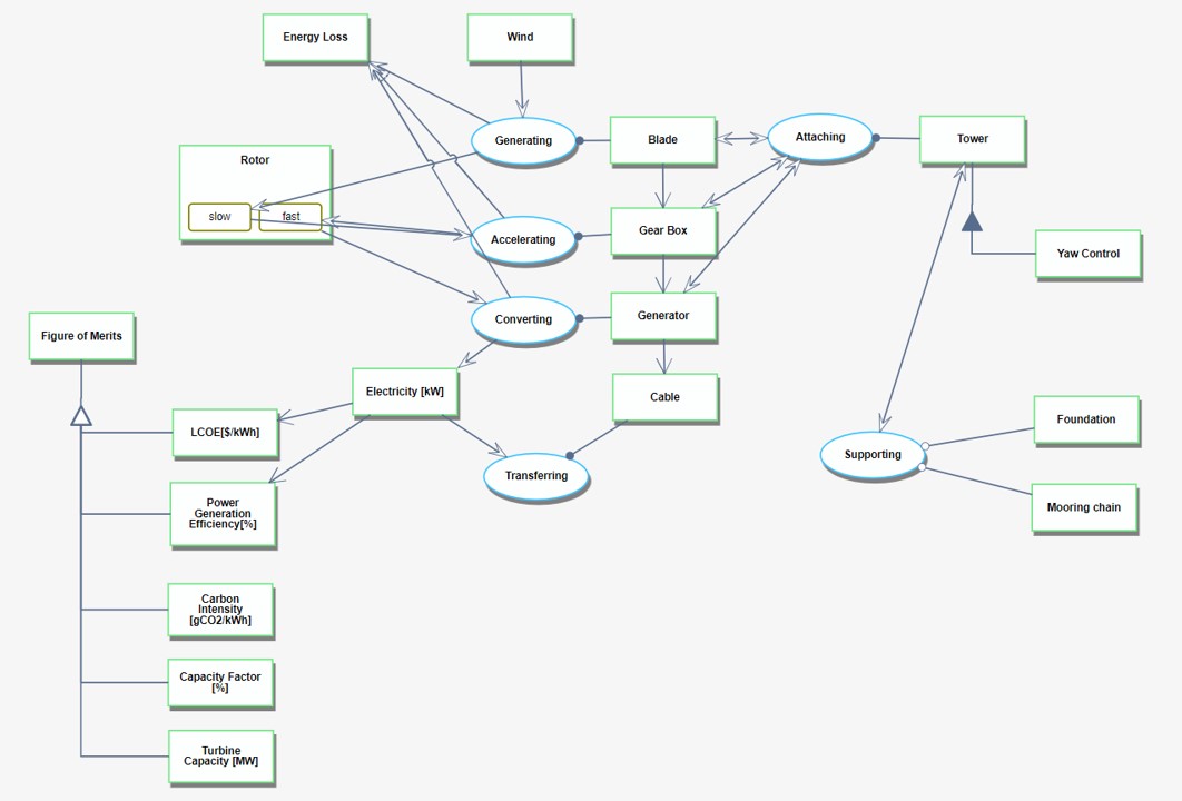
The 3FOWTG tree that we can extract from the DSM above shows us that the Floating Offshore Wind Turbine Generator (3FOWTG) is part of a larger industry-wide initiative on "Wind Turbine Generation" (2WTG), included in a type of electrification, and that it requires the following key enabling technologies at the subsystem level: 4TUR Turbine, 4TOW Tower, 4FOU Foundation, and 4POT Power Transmission. In turn, these require enabling technologies at level 5: 5BLA Blade, 5NAC Nacelle, 5ROT Rotor, 5YAC Yaw Control, 5FLS Floating Structure (such as the structure of spar and semi-submersible), and 5CAB Cable.
Team 20 hereby displays OPD of 3FOWTG – Floating Offshore Wind Turbine Generator (WTG) This consists of level 3 decomposed WTG, associated products and figure of merit (FOM). Associated OPL is displayed below. This represents the relationships among each object shown in the OPM above.


The table below is to show a list of FOMs of 3FOWTG.

Besides defining what the FOMs are, this section of the roadmap should also contain the FOM trends over time dFOM/dt as well as some of the key governing equations that underpin the technology. Each trend over time dFOM/dt is included in the table above.
The table below shows an example of a key governing equation governing wind turbine generators.

Our company serves as a floating offshore wind turbine generator development contractor, aiming to offer proposals to governments and power distributors interested in cost-effective wind energy solutions. The primary Figure of Merit (FOM) reflecting unit energy production cost—and, by extension, maximizing return on investment—is the Levelized Cost of Energy (LCOE). Lowering the LCOE indicates the capability to produce energy at a reduced overall cost, enhancing the project’s economic viability.

According to the Energy Transition Outlook 2024 (DNV, 2024), the LCOE (Levelized Cost of Energy) for floating offshore wind is the highest among types of wind power generation, standing at 290 USD/MWh as of 2024, which is more than double that of fixed offshore wind at 133 USD/MWh. However, due to increased deployment and the benefits of experiential learning, costs are expected to gradually decrease. By 2050, the global average LCOE for fixed offshore wind is projected to reach 67 USD/MWh, while that for floating offshore wind is expected to be approximately 96 USD/MWh, narrowing the difference to 45%.


According to the "Offshore Wind Market Report: 2023 Edition" (National Renewable Energy Laboratory (NREL), 2024), the operating capacity of floating offshore wind reached 234 MW by the end of 2023. As of October 2024, there are very few commercially operational floating offshore wind projects. Additionally, information is quite limited since FOMs such as LCOE for each project have not been disclosed. However, the main projects and the FOMs for each project, as obtained through our research, are as follows.

Although company-specific data is extremely limited, Figure below provides data on projected trends in each region. It shows the estimated cumulative deployment of floating offshore wind energy by country through 2029 for all projects with an announced COD in NREL's OWDB. According to this data, up to 14,186 MW may be installed by 2029, based on developer-announced CODs. Most of the deployment planned through 2029 is concentrated in the United Kingdom (4,242 MW), Italy (4,160 MW), Taiwan (1,530 MW), China (1,052 MW), and Spain (995 MW).

Technical model using equations

Sensitivity Analysis

Morphological Matrix

2nd FOM
Error creating thumbnail: File missing (as of Oct 2025)
Assumptions
・In the waters off the East Coast of the United States, a floating offshore wind turbine system with a capacity of 50 MW will be installed, consisting of five turbines, each capable of generating 10 MW.
・Project Schedule is as follows.
2025 R&D start
2033 Construction Start
2036 Electricity generation Start
2059 Electricity generation end [25 years]
Calculation Method
The cash flow for each year up was calculated by the following formula.


Other Assumptions
・ Depreciation is assumed to be carried out over five years.
・ Working capital is assumed to be zero.
Result
The cash flow for each year is as shown in the following figure. The total NPV is 85.23 [M$].
From 2025 to 2034, R&D and construction will be carried out, and power generation will commence in 2035. During the first 10 years, cash outflows will dominate, which poses financial challenges. However, the project as a whole remains profitable. That said, given the long-term nature of the business, a stable financial foundation is essential.

The three floating offshore wind foundation types (shown in the picture below) are considered prominent and developed globally. The Tension Leg Platform (TLP) uses taut mooring lines for excellent stability but requires precise anchoring, making it suitable for moderate depths (30–200 m). The Semi-Submersible is a buoyant platform with multiple columns, offering flexibility across depths (30–1000 m) and easier installation, making it a scalable option. The Spar-Buoy, a tall cylindrical structure with a deep draft, provides exceptional stability in deep waters (>100 m) but involves complex transport and installation. Each type is tailored to different site conditions and project requirements.
The Spar-Buoy is the most widely adopted floating wind turbine foundation due to its proven stability and suitability for deep waters (>100 m), where early floating wind projects have focused. Its simple, robust design ensures minimal motion under harsh offshore conditions, making it reliable for pilot and commercial projects like Hywind Scotland. However, the Semi-Submersible is the most prominent floating wind technology for the future due to its versatility and scalability. It can operate in a wide range of water depths (30–1000 meters) and adapt to various seabed conditions, making it suitable for diverse offshore locations. Its modular design and easier towing and installation reduce costs compared to Spar-Buoys and TLPs. As the industry scales up, advancements in turbine control systems are addressing stability challenges, making Semi-Submersibles the most cost-effective and flexible choice for large-scale deployment.
Our team created the R&D List and Portfolio, which focuses on LCOE, especially CAPEX, as the improved FOM because wind power is a well-developed technology, and the challenge with floating offshore wind turbines lies in their high cost.
The portfolio shows that the currently adopted Spar-Buoy are primarily Platform Projects and Derivative Projects. The Semi-Submersible is considered a prominent option for the future, and it is undergoing a wide range of R&D, from Breakthrough Projects to Derivative Projects. On the other hand, TLP currently faces significant challenges, leading to a predominance of early-stage R&D Projects.
Error creating thumbnail: File missing (as of Oct 2025)
Source: Intholo, Decha. (2019). Comparing the Effect of Rotor Tilt Angle on Performance of Floating Offshore and Fixed Tower Wind Turbines. Journal of Sustainable Development. 12.

Error creating thumbnail: File missing (as of Oct 2025)
A. Publications
Title: Evolution of floating offshore wind platforms: A review of at-sea devices
Authors: Emma C. Edwards, Anna Holcombe, Scott Brown, Edward Ransley, Martyn Hann, Deborah Greaves
Published by: Renewable and Sustainable Energy Reviews, Volume 183, 2023
Abstract: Using floating platforms to support offshore wind turbines will be necessary for many countries to reach their Net-Zero targets, since much of the wind resource is located at water depths at which fixed offshore wind turbines are uneconomic or technologically unfeasible. However, floating platforms for wind turbines are still at an early stage of development, and there are a wide range of platform designs. This paper reviews the current state-of-the-art of floating offshore wind turbine platform designs which currently have or have previously had a prototype, demonstration, or farm scale project at sea. The most common design goals for the platforms and the corresponding design features of platforms used to achieve those goals are reviewed. Past, current and projected future levelized cost of energy values for floating offshore wind are reviewed and discussed. The development of each platform design is described, including evolving design goals and resulting changes in platform features. Finally, overall trends in platform designs are discussed and divided into three phases, defined by changing goals: (i) influences from the offshore oil and gas industry, (ii) specialization to floating offshore wind, and (iii) further specialization to local environment. As a conclusion, this paper provides a comprehensive review of floating offshore wind turbine (FOWT) platform designs that have reached at least prototype or demonstration stage. It examines the evolution of platform designs, focusing on key design goals like ensuring stability and reducing costs, as well as the features used to achieve these goals. The review covers the two main platform designs deployed at farm-scale (Equinor's Hywind Spar and Principle Power's WindFloat) and an additional 20 designs at prototype/demonstration stage. The authors observe that platform designs have evolved through three main phases: initial designs influenced by oil and gas industry experience, specialization for floating offshore wind needs, and further specialization for specific local environments. The paper aims to provide an up-to-date overview of FOWT platform technology development to inform researchers, industry, and policymakers as this rapidly evolving sector continues to grow.
Representative Drawings:

Title: Design Optimization of Wind Turbine Support Structures—A Review
Authors: Michael Muskulus, Sebastian Schafhirt
Published by: Journal of Ocean and Wind Energy (ISSN 2310-3604)
Abstract: Wind turbines are complex engineering systems, subject to highly fluctuating and irregular loads. The optimal design of wind turbines, in particular their towers, support structures and foundation systems, is a nontrivial task. Computer-aided approaches can significantly help in finding better and more economic solutions. In this short review, the challenges and possible approaches for structural optimization of wind turbines are highlighted, the existing literature is discussed, and recommendations are given for future work in this upcoming and highly relevant field of research. As a conclusion, this paper highlights that while structural optimization is well-developed for static problems, optimizing wind turbine structures poses unique challenges due to their dynamic nature, fatigue considerations, and complex environmental loads. More research is needed to develop efficient optimization methods that can handle these challenges for complete wind turbine systems.
Representative Drawings:
B. Patents
Name: CONTROLLING MOTIONS OF FLOATING WIND TURBINES
Patent #: US 2015/0354532 A1
Inventors: NIELSEN FINN GUNNAR [NO]; SKAARE BJØRN [NO]
Assignee: STATOIL PETROLEUM AS [NO]
Date: Dec 10, 2015
Abstract: A motion controller for a floating wind turbine with a plurality of rotor blades, is arranged to control a motion of the floating wind turbine in a yaw direction. The controller adjusts the blade pitch of each rotor blade so as to create a net force to control the motions. The controller includes a control action which is proportional to a yaw offset angle and/or a control action which is proportional to an integral of the yaw offset angle.
Representative Drawings:
Name: Floating wind turbine installation
Patent #: US 7,819,073 B2
Inventors: SVEEN DAGFINN [NO]; NIELSEN FINN GUNNAR [NO]; HANSON TOR DAVID [NO]
Assignee: NORSK HYDRO AS [NO]
Date: OCt 26, 2010
Abstract: A method for coordinating a floating wind turbine installation. The wind turbine installation includes a buoyant body (1), a tower (2) arranged over the buoyant body, a generator (3) mounted on the tower which is rotatable in relation to the wind direction and fitted with a wind rotor (4), and an anchor line arrangement (5) connected to anchors or anchor points on the sea bed. Static heeling, &phgr;s—max, at full wind load on the wind turbine is as low as possible, but preferably less than 8 degrees, and all eigenperiods for the installation are outside the waves' period range. The eigenperiod in pitch, T05 (roll, T04), is preferably less than 80% of the T03 eigenperiod in heave. Moreover, the ratio between T03 and T05 is not close to 0.5 or 1.
Representative Drawings:
Error creating thumbnail: File missing (as of Oct 2025)
https://worldwide.espacenet.com/patent/search/family/035295270/publication/US7819073B2?q=CA2609745C
Our company’s R&D targets are aligned with our mission to develop low-cost, efficient, floating offshore wind turbines that will be competitive by 2030. To achieve our strategic objective of reducing LCOE to 150 $/Kwh, we will invest in R&D and focus on the key drivers of the LCOE (CAPEX, OPEX) to drive the FOM in the right direction.
This will be achieved by
Swoosh Chart
