We’ve chosen the acronym 2SUIT to represent our technology of a space suit. The 2 in our acronym implies the product level, with suits being a product within the level 1 system of lunar exploration. Our level 2 product level can be broken down into level 3 subsystems (portable life support, pressure garments, etc.) and level 4 components (environmental protection garment, O2 tanks, etc.). For the purpose of this roadmap, we are considering the timeline from the late 1960s through 2035.
Space suits enable survival and movement for humans outside of spacecraft in the harsh environment of space and fall into the category of “organism transportation.” They have been historically designed in response to specific environments – incorporating tools and aids for translation and tethering in micro-gravity and additional walking mobility features in partial-gravity, planetary environments.
Error creating thumbnail: File missing (as of Oct 2025)
Figure 1. Technology Overview/Strategy
With consideration for mobility, suits enable direct interaction with hardware during Extravehicular Activities (EVAs). During the Apollo program, suits allowed astronauts to safely explore the lunar surface to gather samples and learn firsthand about the environment of the Moon. The maintenance and upgrades on board the International Space Station similarly would not have been possible without the up-close autonomy and physical interaction enabled by suits. With a new era of commercial spaceflight, the development of effective space suits will be fundamental for longer duration and more frequent missions – ensuring that humans can survive and function in these foreign environments.
The above diagram illustrates the critical environmental factors that the suit must be designed to protect against. These include temperatures ranging from extreme heat in sunlight to extreme cold in permanently shadowed regions (PSRs), micrometeoroid impacts, and the highly abrasive nature of lunar regolith, which can damage materials and mechanisms with a single exposure. Additionally, the lack of an atmosphere presents its own challenges, requiring the suit to provide complete life support, including oxygen and pressure maintenance, to sustain human survival in the vacuum of space.
Another significant factor is the partial gravity environment on the Moon, which is approximately one-sixth of Earth's gravity. While reduced gravity reduces the effective weight of the suit and its life support system, it does not eliminate mass, which can greatly hinder mobility. This is particularly noticeable with the life support system mounted high on the back of the user, creating a high, rear center of gravity. Moreover, space suits have historically limited the range of motion in the legs and feet, presenting challenges with balancing and walking.
Our technology is a new lunar EVA Space Suit aiming to facilitate commercial activity on the lunar surface by 2031. This timeline will depend on the progress of commercial space exploration of the lunar surface and in microgravity. The swoosh chart shown below represents the future of our company's timeline in this technology and the dependency on level 1 (lunar exploration) milestones. The roadmap will build on existing research from NASA and R&D projects, represented later in this roadmap, to reduce mass, reduce maintenance complexity, and increase life expectancy.
The matrix representing the technology of a Lunar EVA Space Suit visualizes the interdependencies with technologies on higher and lower levels for its own feasibility. The suit we are discussing is designed to support Lunar exploration, the level 1 system. This goal, or greater system, can be decomposed into level 2 product systems: a launch system, a descent vehicle, a habitat, the environment of the lunar surface, the crew or astronaut, and the space suit itself. These level 2 systems can each be individually decomposed into their subsystems. For the space suit, this means examining the level 3 subsystems: the Pressure Garment System (PGS), the Portable Life Support System (PLSS), the Communication System (Comms), and the consumables. These level 3 subsystems can be further decomposed into their individual components. The matrix allows the viewer to visualize the different relationships and connections within the space suit, whether physical interactions, subcomponents, or cross-system dependent/affected.
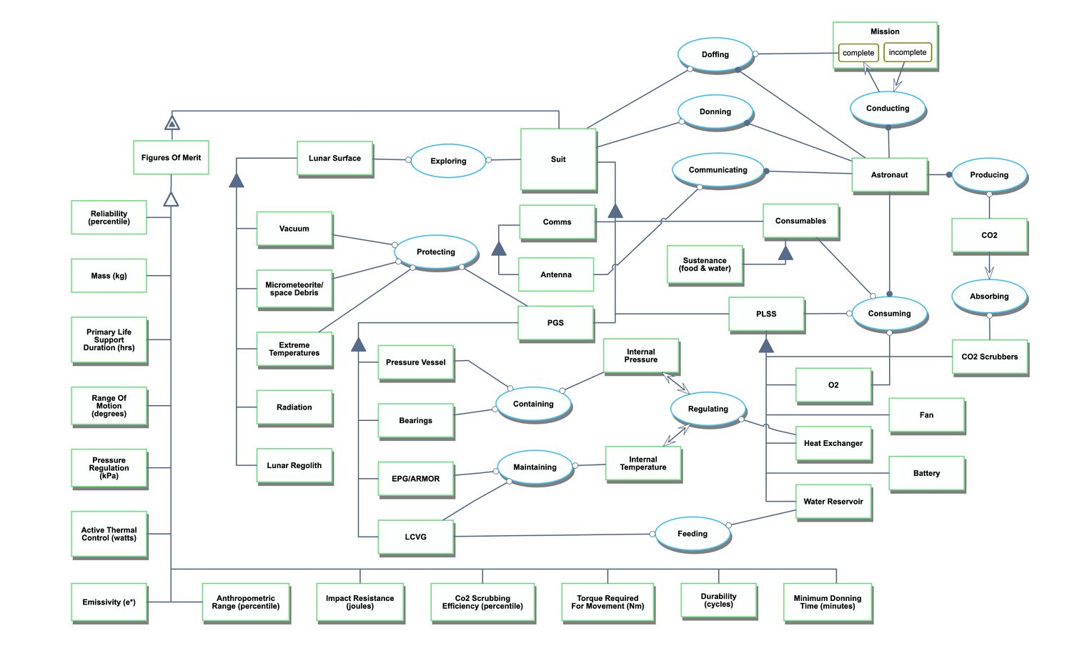
We provide an OPM of the Space Suit (2SUIT) roadmap in the figure below. This diagram captures the main object of the roadmap, the space suit, its primary function to pursue lunar exploration in space, its decomposition into Level 3 subsystems (PLSS, PSG, Comms, and Consumables), its characterization by Figures of Merit (FOMs) as well as the main processes (conducting the mission, exploring, communicating).
Lunar Surface is a physical and systemic object.
Vacuum is a physical and systemic object.
Micrometeorite/space Debris is a physical and systemic object.
Radiation is a physical and systemic object.
Extreme Temperatures is a physical and systemic object.
Suit is a physical and systemic object.
Astronaut is a physical and systemic object.
Mission is a physical and systemic object.
Mission can be complete or incomplete.
PGS is a physical and systemic object.
PLSS is a physical and systemic object.
Comms is a physical and systemic object.
EPG/ARMOR is a physical and systemic object.
O2 is a physical and systemic object.
Figures Of Merit of Suit is an informatical and systemic object.
Range Of Motion is a physical and systemic object.
Pressure Regulation is a physical and systemic object.
Impact Resistance is a physical and systemic object.
Reliability is an informatical and systemic object.
Emissivity is a physical and systemic object.
Active Thermal Control is a physical and systemic object.
Mass is an informatical and systemic object.
Primary Life Support Duration is a physical and systemic object.
Internal Pressure is a physical and systemic object.
Internal Temperature is a physical and systemic object.
Battery is a physical and systemic object.
Pressure Vessel is a physical and systemic object.
Bearings is a physical and systemic object.
CO2 Scrubbers is a physical and systemic object.
CO2 is a physical and systemic object.
Antenna is an informatical and systemic object.
LCVG is a physical and systemic object.
Heat Exchanger is a physical and systemic object.
Co2 Scrubbing Efficiency is a physical and systemic object.
Durability is a physical and systemic object.
Torque Required For Movement is a physical and systemic object.
Anthropometric Range is a physical and systemic object.
Minimum Donning Time is a physical and systemic object.
Consumables is a physical and systemic object.
Sustenance is a physical and systemic object.
Lunar Regolith is a physical and systemic object.
Water Reservoir is a physical and systemic object.
Fan is a physical and systemic object.
Lunar Surface consists of Extreme Temperatures, Lunar Regolith, Micrometeorite/space Debris, Radiation, and Vacuum.
Suit consists of Comms, Consumables, PGS, and PLSS.
PLSS consists of Battery, CO2 Scrubbers, Fan, Heat Exchanger, O2, and Water Reservoir.
PGS consists of Bearings, EPG/ARMOR, LCVG, and Pressure Vessel.
Comms consists of Antenna.
Consumables consists of Sustenance.
Suit exhibits Figures Of Merit.
Exploring is an informatical and systemic process.
Exploring requires Lunar Surface and Suit.
Donning is a physical and systemic process.
Astronaut handles Donning.
Donning requires Suit.
Conducting is a physical and systemic process.
Conducting changes Mission from incomplete to complete.
Astronaut handles Conducting.
Protecting is a physical and systemic process.
Protecting requires Extreme Temperatures, Micrometeorite/space Debris, PGS, and Vacuum.
Doffing is a physical and systemic process.
Astronaut handles Doffing.
Doffing requires Suit and Mission at state complete.
Maintaining is a physical and systemic process.
Maintaining requires EPG/ARMOR, Internal Temperature, and LCVG.
Regulating is a physical and systemic process.
Regulating requires Heat Exchanger.
Regulating affects Internal Pressure and Internal Temperature.
Consuming is a physical and systemic process.
Astronaut handles Consuming.
Consuming requires Consumables, O2, and PLSS.
Producing is a physical and systemic process.
Astronaut handles Producing.
Producing requires CO2.
Absorbing is a physical and systemic process.
Absorbing requires CO2 Scrubbers.
Absorbing consumes CO2.
Communicating is a physical and systemic process.
Astronaut handles Communicating.
Communicating requires Antenna.
Containing is a physical and systemic process.
Containing requires Bearings, Internal Pressure, and Pressure Vessel.
Feeding is a physical and systemic process.
Feeding requires LCVG and Water Reservoir.
| Rank | Figure of Merit (FOM) | Unit | Description |
|---|---|---|---|
| 1 | Reliability | Percentile | Factor of safety defined by redundant capability |
| 2 | Mass | kg | Total amount of matter within the space suit system. |
| 3 | Primary Life Support Duration | Hours | Maximum duration the space suit can supply breathable air and power under specific conditions. |
| 4 | Range of Motion | Degrees | Flexibility/movement by a joint, or a series of joints, within a specific direction. |
| 5 | Pressure Regulation | kPa | Ability to maintain a stable internal pressure to protect inhabitant from space environment vacuum pressures. |
| 6 | Active Thermal Control | Watts | Ability to dissipate heat generated by astronaut. |
| 7 | Emissivity (e*) | Dmnl. | Space suit passive protection capabilities from thermal extremes found in space. |
| 8 | Impact Resistance | Joules (J) | Space is full of high-velocity objects capable of damaging or puncturing space suits. Suits must protect inhabitants from micro-meteoroid, environmental, and orbital debris impacts. |
| 9 | CO2 Scrubbing Efficiency | Percentile | Efficiency in removing carbon dioxide within the space suit environment. |
| 10 | Durability | Cycles | Longevity or durability of the space suit itself, and can be measured in number of pressurization cycles, or the complete use or sequence of the space suit (i.e., donning, operating in space environment, and doffing). |
| 11 | Torque Required for Movement | Nm | Minimum force exerted by astronaut required to bend joints and move within the space suit. |
| 12 | Anthropometric Range | Percentile | Accommodating 5th percentile female’s to 95th percentile male’s anthropometric data. |
| 13 | Minimum Donning Time | Minutes | Minimum time, overall, that it takes for an astronaut to put the spacesuit on. |
The above chart lists our interpretation of a comprehensive list of Figures of Merit pertaining to Space Suit Technology. Three important Figures of Merit (FOMs) are reliability, mass, and primary life support duration. Reliability is expressed specifically as a percentile representing the factor of safety defined by redundant capability. For example, the suit has a requirement for an oxygen tank, but for reliability, they have installed two oxygen tanks, that would contribute a 2x or 200% factor to the overall space suit’s reliability. Mass is the total amount of matter within the space suit system, measured in kilograms (kg). This is an important metric because it drives many other architectural and design decisions for the adjacent and supporting systems within the space suit. For example, all mass needs to be taken into account when calculating the required fuel/thrust for launch, which subsequently affects the overall mission cost. Primary life support duration refers to the maximum potential EVA duration, measured in hours, that the space suit can supply breathable air and power under specific conditions. This figure of merit is vital to mission planning success. A space suit that can support 8 hours of primary life support has the capability to accomplish missions that would be completely unfeasible or massively less convenient for a space suit that can only support 1 hour of primary life support.
A study was then conducted to collect and analyze the mass of previously fielded space suits and new developments at the National Aeronautics and Space Administration (NASA) (e.g., the xEMU) to study the change in system mass over time. These suits were plotted by year of initial use/deployment and are represented above.
For the technology of choice, a 'space suit,' the team decided to analyze the figure of merit 'mass'. Mass was ultimately chosen for analysis due to the circular discussion between increased capabilities and mass; the more capability the suit offers, the heavier it will be. This can be seen on several fielded suits, where the following FOMs capabilities increase with mass:
1. Reliability: within engineering, systems are often made more reliable using backup or redundant systems. With these redundancies comes more mass.
2. Life Support: the total amount of O2 available directly increases system mass and ultimately drives decision-making about choosing a regenerative or consumable suit.
3. Mobility: more mobility results in additional bearings, thus increasing mass.
Although mass could be viewed as a positive, it is also worth noting the heavier the space suit is, the more expensive it is to launch. Additionally, with increased mass, the movements of the crew members are further impeded, meaning additional effort is required for physical EVA tasks. Therefore, increased capability comes with trade-offs and should be considered appropriately. Space suits, to whatever extent possible, should aim to reduce mass while increasing system functionality and other figures of merit.
These results confirm the previous claims that an increase in capability typically equates to an increase in system mass, as many of the space suits used in the early 1970s as part of the Apollo missions and several others did not include now standard capabilities such as hard pressure garment components (Hard Upper Torso (HUT)), reusability over many missions, and superior communication systems (e.g., heads up displays and advanced communications/telemetry systems). Consequently, it should be noted that the suits shown later in this timeline (for any missions other than Apollo) were designed for use in microgravity. Because of this, mass was not considered as significant in developing the more modern suit systems. With the return to a partial gravity environment, some of the more mass-intensive systems could be revisited with the new priorities.
| Number | Strategic Driver | Alignment and Targets |
|---|---|---|
| 1 | To develop a space suit that lowers the cost per EVA below $550,000 by 2030. To promote a sustained presence on the moon and make lunar travel more accessible to commercial organizations, the cost per EVA needs to be decreased from where it is currently. | The 2SUIT roadmap aligns with this driver. Through the market research surrounding reusable launch vehicles, most notably from SpaceX, the cost per launched kg is expected to decrease significantly as this technology evolves, allowing the total cost of shipping and maintaining a space suit to decrease. |
| 2 | To develop a reliable space suit with a lifespan measured in years. Having a suit with a longer lifetime will ultimately decrease the cost per use and the frequency with which the suits must be replaced on the lunar surface. Modular, replaceable components and subsystems with consideration for ease of maintenance would reduce downtime during repairs and allow for refurbishment. | This roadmap is currently aligns with the strategic driver. The 2SUIT roadmap will target a reliable and reusable suit that can be reused at least 40 times and last for 320 hours minimum in the lunar environment. The suit will also require modular maintenance compatibility to “plug and play” high wear and tear components in situ. This will not only extend the durability of the 2SUIT technology but also expand the anthropomorphic range it can cover for future diverse astronauts. |
| 3 | To target a lower system mass that is in balance with capabilities such as range of motion and life support redundancies. Lighter mass would allow more effortless movement during EVAs and decrease transit costs. | The 2SUIT roadmap partially aligns with this strategic driver. While the mass of space suits over time has historically only gone up as their capabilities have improved, as seen in our FOM (mass) vs. Time figure, the 2SUIT roadmap hopes to see the involvement and incorporation of leading-edge material science breakthroughs in lightweight materials that will be incorporated into future lunar space suits. The mass target is less than 100kg, similar to the Apollo suits. |
| 4 | To provide a range of motion with the suit that enables dexterous work to be performed without great hindrance to the user. The greater the suit's mobility, the easier work can be performed, decreasing the EVAs' necessary length. | The 2SUIT roadmap aligns with this driver; through the research completed around key patents and technology pertinent to space suits, Space Suit Roboglove (SSRG), often referred to as the ‘grasp assist system,’ is likely to be incorporated by NASA in future space suits allowing for a significant increase in dexterity for fine motor skills while wearing the suit. |
| 5 | To develop a design platform easily adapted for micro-gravity applications to support EVAs in LEO or cislunar space to reduce the overall design effort and minimize overall development costs. | The 2SUIT roadmap does not align with this driver, as the team focused solely on the lunar environment and the space suit designs that support those mission sets. While adaptability would be immensely beneficial for the cost and usability of the space suit, based on the scope of our roadmap, these additional considerations are not currently being explored or researched in pursuit of this roadmap. |
| 6 | To develop life support systems that support 8+ hours of EVA capabilities to allow work on complex, time-intensive tasks. | The 2SUIT roadmap does not align with this driver, as the current limiting factor of the FOM is how much oxygen the PLSS can hold to support the astronaut during EVAs, and that technology advancement has not been a focus of this roadmap's research or intended direction. |
Below is a summary of EVA suits and the corresponding publicly available data. For our research, we primarily focus on the market for suits manufactured within the U.S. for NASA and private commercial companies, as these would provide the most accurate benchmarks for the market we’d attempt to enter and include legacy technologies we would utilize.
| Name | Developer | Date | Mass (kg) | Primary Life Support Duration (hours) | Nominal Operating Pressure (PSI) | Demonstrated Durability (Cycles) | Anthropometric Range (%) | Minimum Donning Time (min) |
|---|---|---|---|---|---|---|---|---|
| A7L | ILC Dover & Hamilton | 1968 | 91 | 6 | 3.7 | 15-20 | Tailored | 35 |
| A7LB | ILC Dover & Hamilton | 1971 | 96.2 | 7.62 | 3.7 | 15-20 | Tailored | 52.5 |
| Baseline EMU | ILC Dover & Hamilton | 1981 | 81.6 | 8.48 | 4.3 | 200 | 1% - 99% | 37.5 |
| Orlon M | NPP Zvezda | 1997 | 112 | 7 | 5.7 | N/A | N/A | N/A |
| Enhanced EMU Shuttle | ILC Dover & Hamilton | 1998 | 155 | 8.93 | 4.3 | 200-300 | 1% - 99% | 52.5 |
| Enhanced EMU Station | ILC Dover & Hamilton | 1998 | 124.7 | 8.93 | 4.3 | 200-301 | 1% - 99% | 52.5 |
| Feitian 1 | NPP Zvezda | 2008 | ~120 | 5 | 5.7 | 1 | N/A | N/A |
| Orlan MKS | NPP Zvezda | 2017 | 110 | 7 | 5.7 | 75 | 21% - 94% | 15-20 |
|
|
Life Support Duration Comparison- Above is a representation of the NASA suit life support durations (blue) compared to the life support durations offered by Russian (yellow) and Chinese suits (green). These are the only countries with untethered EVA suits (no private companies) and are used to give global context to the technology.
US Program Suits [1] [21]
| Program | Environment | TRL | Year(s) Used | Suit | Manufacturer | Unit Est. Cost* (in millions, adjusted for inflation) | QTY Made | Number of uses per type |
|---|---|---|---|---|---|---|---|---|
| Gemini | LEO | 9 | 1965 | G4C - Umbilical | David Clarke | $20-30 | ~42 | 9 |
| Apollo/Skylab | Lunar/LEO | 9 | 1969-1974 | A7L & A7L-B | ILC Dover/Hamilton Standard | $40-50 | ~105, ~34 PLSSs | 54 |
| Shuttle/ISS | LEO | 9 | 1974-2002 | Baseline EMU | ILC Dover/Hamilton Standard | $20.9 | 52, 17 PLSSs | 100 |
| Shuttle/ISS | LEO | 9 | 1990-present | Enhanced EMU | ILC Dover/Hamilton Standard | $20.9 | 44, 1 additional PLSS | 409 (as of 10/27/24) |
| Polaris | LEO | 9 | 2024 | EVA - Umbilical | SpaceX | Unknown | Unknown | 2 |
| Artemis | Lunar | 4 | N/A | AxEMU | Axiom | $285 | TBD | N/A |
Equations Under Consideration- As shown within previous assignments, several figures of merit (FOMs) should be considered when developing a space suit technology, and thus, several equations could be considered for uncertainty analysis. With that in mind, the team decided to evaluate two FOMs of most common interest to several stakeholders: mass and cost. Although mass is a common metric for quantifying the cost of space flight missions (i.e., cost per kg payload), there are several additional variables/factors worth exploring. The following equation was determined to express the total system mass of a space suit technology and can fundamentally be understood as a summation of each individual component within the system boundary. In this case, the team intentionally only included level three (3) supporting technologies of 2SUIT. However, each component included in the equation below (e.g., the PLSS, PGS, etc.) could be analyzed further to identify additional individual contributors to the overall system mass.

The total amount of money, or cost, associated with a single space suit technology was also considered and varies slightly from the mass equation shown above. Similar to the mass equation, a summation could be considered of all smaller sub-costs associated with the project, which in this case considered the following costs:
1. Research and Development: costs associated with the design and validation of the space suit
2. Manufacturing: incurred costs directly associated with the production of the space suit
3. Launch: the price per kg of payload necessary to launch technology into space
4. Refurbishment: Space suits can often be refurbished for reuse following a certain number of cycles and thus have an associated cost for these activities.
However, what’s of particular note and worth mentioning within the cost per wear equation below is the ‘Number of EVAs’ variable included in the denominator, which was included to capture the effect of system reusability per wear. If a space suit is designed, built, and sent into space for one singular mission before retirement, the associated cost per wear can be quite astounding. However, if a space suit is designed for 200 plus uses, the associated cost per wear/mission is significantly reduced, and therefore, durability/reuse should be appropriately considered when developing these technologies.

With the mass and cost equations known, the team performed a sensitivity analysis against the technology ‘baseline’ to understand which equation variables were most sensitive to the overall output of each equation. The system baseline was established through in-depth market research of competing space suit technologies, where open-source data was compiled, averaged, and incorporated into each equation to establish a baseline output. Once these baselines were calculated, the average of each input was altered, plus and minus ten percent in this case, to understand how a ten percent deviation (positive and negative) affects the overall system output and governing equation. The result is an uncertainty analysis of both mass and cost components and has been presented below as a ‘tornado diagram.’
Although not groundbreaking, these results provide significant insight into specific design considerations for space suit technologies moving forward. For example, as with most payloads sent into orbit, mass matters. For that reason, design decisions can be made, to whatever extent feasible, to reduce mass without sacrificing functionality. If that’s the case, per the results above, reducing the mass of either consumables or communication systems by even ten percent will have only marginal impacts on the total system, however on the other hand, if the PLSS mass can be reduced by just 10 percent, the total system would see a roughly 6 percent decrease in total mass. Additionally, regarding system cost, the amount of money spent on designing, manufacturing, and refurbishing space suit technologies has little to no impact on the overall cost per wear. Comparatively, the reusability or maximum number of EVAs a suit can be used for before retirement has a significant impact (roughly -9 and +12%, respectively). Therefore, if the goal is to reduce costs for a longstanding space program, company strategists should emphasize the importance of durability/reusability when determining a preferred system architecture or concept.
The morphological matrix above depicts the historical architectural decisions that five separate space suit design teams made. This visual, when paired with the tradespace and research done surrounding the figures of merit, leads our discussion of what needs to be prioritized in the next generation of space suits and what architectural decisions lead to the most favorable outcomes. Historical data is extremely useful in prioritizing and assessing architectural decisions. Our technology will aim to have a self-contained, low mass, robust life-support structure, high durability, and diverse space suit that can be donned quickly without outside human assistance.


The weighting factors sum to one (1) and are assigned based on the relative importance of each factor to the mission. A negative sign is applied to donning time to penalize higher values, and positive terms for mass, life cycle support, and lifetime pressurization cycles are rewarded. This utility equation prioritizes a quick donning, high durability, and long-life support capable suit. Each value within the Utility Equation is normalized by a maximum acceptable or expected value to counteract an imbalance of units and magnitude per term, simplify the weights' assignments, and increase our flexibility in comparing suits with different characteristics. We acknowledge the conflict between our low-mass utopia point and our positive weighting term for mass. In our research of FOMs over time, specifically mass, as space suits have gotten more technically competent and advanced, their mass values have increased. Due to the limited data available for historical space suits, we compared a few suits with differing characteristics due to differing mission sets. For example, the Orlan and EMU suits were designed for microgravity, where larger mass values didn’t negatively affect their utility. In contrast, the A7L and A7LB suits were designed for lunar exploration, where mass was a driving feature they hoped to minimize. In the future, we would like to prioritize minimizing the mass of the suit to reduce the overall cost per suit driven by cost per kg to launch and the utility for our specific lunar exploration mission set, which is why we placed the utopia point in the position to reward high utility and low mass values.
Error creating thumbnail: File missing (as of Oct 2025)
Figure 12. Tradespace Diagram With Pareto Front
The tradespace above illustrates historical data points comparing the overall calculated utility value (U) to the mass (in kilograms) of various space suits. The "Utopia" point represents the ideal scenario: a low-mass suit with the highest utility score, minimizing launch costs. The Pareto front trends toward the chart's top-left corner, indicating the optimal trade-off between mass and utility.
Our goal is to develop a new suit that achieves higher utility by incorporating innovative technologies while reducing mass compared to the microgravity suits produced over recent decades. The Apollo suits, the only ones tested on the lunar surface, had lower mass but also lower utility, highlighting the mobility challenges astronauts experienced, as mass is closely linked to mobility functionality.
The following Net Present Value (NPV) financial model was developed to analyze and forecast a hypothetical business model for a small-to-medium-size private aerospace company focusing on developing EVA space suit technologies, similar to current market competition (e.g., Axiom). As is the case for most models, the NPV requires several assumptions, both endogenous and exogenous to the company, considering tax rates, the discount rate of money, return on equity (ROE), and the operating budget. All these assumptions and more have been provided below for transparency.
Regarding revenue, the team identified and divided the total revenue stream into the following five subgroups: government contracts, private commercial partnerships, prototype sales, and licensing. It’s worth noting that year-over-year, private commercial partnerships equate to roughly one-half of the total projected revenue stream, followed by one-third of the revenue from government contracts, and prototype sales and licensing rounding out the remaining portion.
Individual operating costs were identified as part of the overall projected budget within each year, which include the following costs: manufacturing (35%), personnel (25%), research and development (20%), subcontractor expenses (10%), marketing and business development (5%), office and facilities (3%), and legal/regulatory fees (2%). Lastly, individual investments in capital were considered for manufacturing equipment, R&D testing equipment, and leasehold improvements, which were all considered depreciable. See Table 1 for details.
Using the assumptions above, the NPV model calculated the following results, shown in Figure 9 and Table 1, resulting in a total net present value of $182.25 million. Due to the significant cost of required resources upfront (as shown by the negative cash flow in Year 0), the project does not yield a positive cumulative value until 2034. However, consistent positive future cash flows and a conservative terminal value reveal that early investments are worthwhile.
Error creating thumbnail: File missing (as of Oct 2025)
Figure 13. Economic Outlook of Space Suit Technology Pursuit
Technical Description: Protective seals at connection points to prevent lunar regolith abrasion.
FOM Effects:
Technical Effects: Decreases wear on critical components, increasing lifespan and reducing maintenance.
Business Effects: Supports sustained lunar surface presence by extending suit lifespans.
Risk Score: Low - Ongoing testing by NASA and private companies supports feasibility.
R&D Cost: $1M (USD) over 2 years.
Technical Description: Spacesuit-integrated carbon nanotube dust ejection/removal system and organic thermoelectric materials for energy harvesting.
FOM Effects:
Technical Effects: Enables lighter, stronger, and more flexible materials, mitigating lunar dust complications.
Business Effects: Addresses lunar regolith issues, positioning the company as a top choice for EVA-related contracts.
Risk Score: Low - Multiple applications of the technology reduce the risk despite its nascent state.
R&D Cost: $7M (USD) over 8 years.
Technical Description: Fibers act as sensors, sending electronic signals in response to mechanical stresses.
FOM Effects:
Technical Effects: Early detection of debris impact, aiding astronauts and spacecraft.
Business Effects: Provides quantitative data on suit wear, extending lifespan and reducing maintenance costs.
Risk Score: Low - This advanced technology requires minimal investment for implementation.
R&D Cost: $1M (USD) over 2 years.
Technical Description: Reduces musculoskeletal injuries, giving wearers the sensation of carrying a lighter load.
FOM Effects:
Technical Effects: Lowers the metabolic cost of heavy equipment, allowing longer and less physically strenuous EVAs.
Business Effects: Potential market expansion into defense contracts and enhanced astronaut mobility.
Risk Score: High - High costs and increased suit mass present challenges.
R&D Cost: $2M (USD) over 5 years.
Technical Description: Uses heads-up displays for navigation, situational awareness, and task assistance during EVAs.
FOM Effects: Increased productivity during EVAs.
Technical Effects: Enables integration of additional data display for astronauts.
Business Effects: Essential for future contract competitiveness.
Risk Score: Low - Similar technologies are already in development.
R&D Cost: $1M (USD) over 2 years.
Technical Description: Form-fitting flexible space suit achieving the necessary pressurization through mechanical counterpressure via shape-memory alloy (SMA) coils.
FOM Effects:
Technical Effects: This layer would increase dexterity and mobility compared to traditional bulky space suits. It would improve donning/doffing procedures and add partial radiation protection.
Business Effects: This technology would provide a competitive edge in securing contracts by reducing costs (due to decreased mass) and increasing efficiency. Users would also benefit from greater flexibility, enhancing EVA activities.
Risk Score: Medium - The payoff potential is high, but timelines and costs are subject to uncertainties.
R&D Cost: ~$350M (USD) over 5 years.
Utilization of Patent Search Process
A search for key publications and patents related to space suit technologies was performed using the United States Trademark and Patent Office and NASA’s Technology Transfer Program’s online portfolio. Preliminary research quickly yielded several resulting patents related to space suit technologies, such as the Space Suit RoboGlove (SSRG), Upper Body Robotic Exoskeleton, and Freeze-Resistant Hydration System.
Relevancy of Papers/Patents
Each of the aforementioned technologies directly connects to space exploration and, more importantly, space suits (i.e., our chosen technology roadmap). As highlighted previously, several figures of merit (FOMs) are associated with space suit technologies. These FOMs, highlighted below, are vital to support planned lunar exploration missions moving forward and have seen significant advancement, largely due to new supporting technologies such as the patents referenced in this paper.
For example, three of the top six prioritized figures of merit can be directly linked to each chosen patent, such as Primary Life Support Duration, Range of Motion, and Active Thermal Control. This means the potential utilization and incorporation of the SSRG, Upper Body Robotic Exoskeleton, and Freeze-Resistant Hydration System could significantly impact these FOMs. Direct connections between the researched patents and specific FOMs can be identified and are shown below in the table.
Alignment with Figures of Merit
| Rank | Figure of Merit (FOM) | Unit | Description |
|---|---|---|---|
| 1 | Reliability | Percentile | Factor of safety defined by redundant capability |
| 2 | Mass | kg | Total amount of matter within the space suit system. |
| 3 | Primary Life Support Duration | Hours | Maximum duration the space suit can supply breathable air and power under specific conditions. |
| Supporting Technology: Freeze-Resistant Hydrant System | |||
| 4 | Range of Motion | Degrees | Flexibility/movement by a joint, or a series of joints, within a specific direction. |
| Supporting Technology: Space Suit RoboGlove (SSRG) and Upper Body Robotic Exoskeleton | |||
| 5 | Pressure Regulation | kPa | Ability to maintain a stable internal pressure to protect inhabitants from space environment vacuum pressures. |
| 6 | Active Thermal Control | Watts | Ability to dissipate heat generated by astronauts. |
| 7 | Emissivity (e*) | Dmnl. | Space suit passive protection capabilities from thermal extremes found in space. |
| 8 | Impact Resistance | Joules (J) | Space is full of high-velocity objects capable of damaging or puncturing space suits. Suits must protect inhabitants from micro-meteoroid, environmental, and orbital debris impacts. |
| 9 | CO2 Scrubbing Efficiency | Percentile | Efficiency in removing carbon dioxide within the space suit environment. |
| 10 | Durability | Cycles | Longevity or durability of the space suit itself and can be measured in a number of pressurization cycles or the complete use or sequence of the space suit (i.e., donning, operating in space environment, and doffing). |
| 11 | Torque Required for Movement | Nm | Minimum force exerted by astronauts required to bend joints and move within the space suit. |
| Supporting Technology: Space Suit RoboGlove (SSRG) and Upper Body Robotic Exoskeleton | |||
| 12 | Anthropometric Range | Percentile | Accommodating 5th percentile females to 95th percentile males anthropometric data. |
| 13 | Minimum Donning Time | Minutes | Minimum time, overall that it takes for an astronaut to put the spacesuit on. |

Patent Number: 10,888,487 [1] Date of Patent: 12 January 2021 Inventor: Benjamin J. Peters et al.
The Space Suit Roboglove (SSRG), often referred to as the ‘grasp assist system,’ is a glove that is worn on a user’s (astronaut’s) hand that features a suite of sensors, actuators, flexible tendons, and controller to execute hand maneuvers that are often difficult in space or low-gravity environments [16]. This further decreases the total amount of energy, or force, required for complex, hand-intensive EVA tasks, thus increasing mobility. When unpowered, the SSRG reserves operate like standard space suit gloves; however, when powered, the design is intended to enhance fine motor skills associated with human scale while considering speed, dexterity, ease of operation, and more [16]. The technology is currently at a TRL 6 [4], as a model or prototype has already been demonstrated in a relevant environment and is now available for licensing. With NASA currently developing new space suits for future EVA missions, NASA is considering incorporating the grasp assist space suit technology to increase the normal range of hand motion substantially, as current technologies typically only offer 20% of the normal range of hand motion.

Patent Number: 11,026,859 [2] Date of Patent: 8 June 2021 Inventor: Roger Rovemkamp et al.
Roger Rovenkamp and the team at NASA’s Johnson Space Center invented what is known as the Upper Body Robotic Exoskeleton, also known as the Wearable Robotic Upper Body Garment, designed to provide upper body mobility for users that have difficulty with upper body mobility either due to physiological (i.e., physical impairments) or environmental (e.g., space) reasons [15]. The technology is a soft, portable, and wearable robotic device that allows users to achieve augmented limb movement provided by a suite of electronics, actuators, software, and sensors. The system was designed with comfort in mind, contributing to features including minimal weight, distributed load across the human torso (increasing comfortability), and ease of donning and doffing through small straps and adjustable arm cuffs. Several sensors, actuators, tendons, and other electronics are responsible for movement and orientation on the back of the system. Force sensing is incorporated into the design to ensure proper movements as the user desires. In addition to the previously mentioned functionality, the exoskeleton features an electronically powered architecture responsible for safety monitoring, data transfer, and logging. In the event the user desires differing types of movement, the system provides multiple modes for movement, including what’s known as the ‘passive assist mode,’ which provides minimal torque to extremities. The system has already undergone a prototype or model demonstration in a relevant environment and thus is classified at a TRL 6 [4].
Error creating thumbnail: File missing (as of Oct 2025)
Patent Number: 8,839,996 [3] Date of Patent: 23 September 2014 Inventor: Scott Parazynski et al.
Space and EVA environments can be extreme at times, and therefore, space suit technologies require durable subsystems capable of performing in these degraded environments, such as life support systems. To extreme environments such as negative 40 degrees Celsius temperatures at 15 mph winds over a 12-hour summit day, NASA’s Johnson Space Center recently developed a freeze-resistant hydration system now available for licensing [14]. Originally designed by an astronaut mountaineer, the technology features a 2-3 liter liquid beverage supply with improved safety at low weight by featuring well-insulated lightweight aerogel materials. A combination of active and passive subsystems, which includes microcontrollers, braided copper wire, and aerogel insulation, is used within the system to prevent freezing. The system, including the container and straw, is placed within an inner layer of clothing worn by the astronaut, and the insulated straw emerges from underneath the suit for liquid consumption.
Our company aims to develop a suit that could be used for commercial lunar EVAs by the mid-2030s. This goal will be achieved by using legacy technologies that have been proven in the environment (TRL 9) and by reducing the cost per wear through strategic R&D projects that increase durability and reduce mass. The market for planetary suits is currently a near-monopoly, with the only suits ever to be used in untethered EVAs manufactured by ILC Dover in partnership with Hamilton Sundstrand and Collins Aerospace. To validate our new suit technology, we will target milestones that align with the progress of commercial spaceflight. The first milestone will test the suit in a micro-gravity environment, either in LEO on a commercial space station or in a NASA deep space habitat in a near rectilinear halo orbit (NRHO). The design for the final partial gravity planetary suits will be finalized and manufactured using feedback and data from this test. This target aligns with the commercial goals of lunar landings in the next 20 years. The commercially available suit will facilitate commercial landings on the lunar surface and inform future progress toward suits for Mars.
Extravehicular activity (EVA) suits have evolved significantly since their inception, with technology readiness levels (TRL) reaching 9 for most operational suits, signifying proven performance in an operational environment. The maturity of EVA suit technology is reflected in decades of iterative advancements, ranging from the tailored suits of the Gemini and Apollo programs to the modular Enhanced EMUs used aboard the ISS today. These suits integrate advanced life support systems, pressure regulation, and anthropometric adaptability, ensuring they meet the demanding requirements of both microgravity and lunar environments.
With the rapid growth of commercial spaceflight over the past decade, the vision of a sustained human presence on the lunar surface is becoming increasingly feasible. Despite this progress, only a few companies exist in the market for untethered EVA suits, resulting in limited competition and little incentive for cost savings. A new entrant to the market, leveraging proven technologies alongside strategic R&D efforts, could significantly enhance suit capabilities. By focusing on increasing suit life expectancy and reducing mass, a competitive company could address the existing gaps in cost-effectiveness and innovation, positioning itself as a leader in this expanding market.