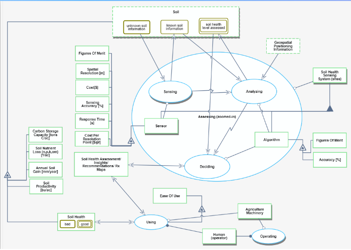
Soil health is a growing field in the agriculture/agronomy/soil sciences fields. In the future, farmers will want to have insight into what is happening in real-time with the soil during each production step. This will lead to greater soil productivity and fertility, reducing fertilizers and insecticides, improved compaction management, and the ability to predict what is needed to sustainably grow a crop and achieve optimum yields. Farmers are starting to realize they can achieve lowered input costs and/or higher yields if they can improve their soil health (specifically increase their soil’s organic matter % (3% or higher is “healthy soil”), bacteria:fungi ratio, etc.). Additionally, future regulations are likely to keep hitting this area. This system would sense key soil parameters and provide recommendations to improve soil health, thus there are many sensing technologies that could show up on this technology roadmap (especially in the newer, harder to sense field of soil biologicals). The overall “soil health sensing system” could include value outputs that provide insights into what soil health level currently is, as well as include recommendations for ag machine functionality/operational changes that improve soil health.

